设为首页 收藏本站
查看: 1437|回复: 0

[经验分享] PostgreSQL的内存管理机制二:AllocSet/MemoryContext的内存回收

[复制链接]

尚未签到

发表于 2016-11-21 07:37:16 | 显示全部楼层 |阅读模式
  话说MemoryContextMethods结构里的函数实现了pg里AllocSet/MemoryContext的内存管理机制,定义见下面。
  typedef structMemoryContextMethods
  {
  void  *(*alloc) (MemoryContext context, Sizesize);
  /* call this free_p in case someone #define's free() */
  void (*free_p)(MemoryContext context, void *pointer);
  void  *(*realloc) (MemoryContext context, void *pointer, Size size);
  void (*init)(MemoryContext context);
  void (*reset)(MemoryContext context);
  void (*delete) (MemoryContext context);
  Size (*get_chunk_space) (MemoryContext context, void *pointer);
  bool (*is_empty)(MemoryContext context);
  void (*stats)(MemoryContext context);
  #ifdef MEMORY_CONTEXT_CHECKING
  void (*check)(MemoryContext context);
  #endif
  } MemoryContextMethods;
  其中free_p由静态函数AllocSetFree()实现,具体签名在下面。它实现了AllocSet/MemoryContext相关的内存回收机制。
  static void AllocSetFree(MemoryContext context, void *pointer)
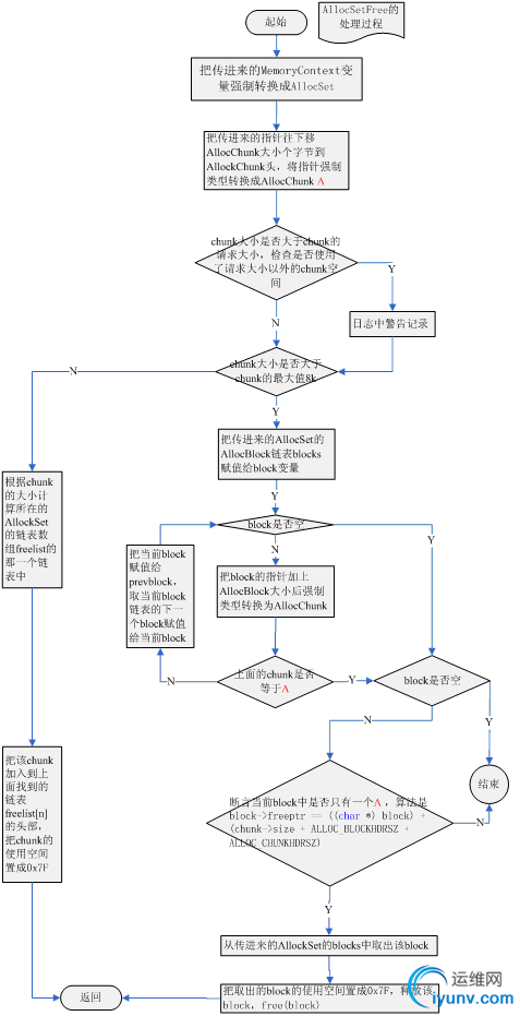
  下面就写MemoryContextMethods.free_p的实现者AllocSetFree()这个函数。先上图,然后分块解读处理流程。
  
DSC0000.png
  AllocSetFree回收内存流程图
  传进来了AllocSet和内存指针,根据该内存指针,找到对应的AllocChunk,检查该chunk中是否有非法写的情况,若有,在日志中写警告记录。接着检查该chunk大小是否大于chunk的最大值8k,把小于8k的AllocChunk加到传进来的AllocSet中空闲AllocChunk链表数组freelist中同样大小的AllocChunk链表头部。大于8k的AllocChunk是根据需要分配的只包含一个AllocChunk的AllocBlock,找到包含超大AllocChunk的AllockBlock,释放该AllocBlock以备其他需要时malloc,如果没有找到大于8k的AllocChunk的AllocBlock,在日志中写错误记录。具体看流程图吧。

运维网声明 1、欢迎大家加入本站运维交流群:群②:261659950 群⑤:202807635 群⑦870801961 群⑧679858003
2、本站所有主题由该帖子作者发表,该帖子作者与运维网享有帖子相关版权
3、所有作品的著作权均归原作者享有,请您和我们一样尊重他人的著作权等合法权益。如果您对作品感到满意,请购买正版
4、禁止制作、复制、发布和传播具有反动、淫秽、色情、暴力、凶杀等内容的信息,一经发现立即删除。若您因此触犯法律,一切后果自负,我们对此不承担任何责任
5、所有资源均系网友上传或者通过网络收集,我们仅提供一个展示、介绍、观摩学习的平台,我们不对其内容的准确性、可靠性、正当性、安全性、合法性等负责,亦不承担任何法律责任
6、所有作品仅供您个人学习、研究或欣赏,不得用于商业或者其他用途,否则,一切后果均由您自己承担,我们对此不承担任何法律责任
7、如涉及侵犯版权等问题,请您及时通知我们,我们将立即采取措施予以解决
8、联系人Email:admin@iyunv.com 网址:www.yunweiku.com

所有资源均系网友上传或者通过网络收集,我们仅提供一个展示、介绍、观摩学习的平台,我们不对其承担任何法律责任,如涉及侵犯版权等问题,请您及时通知我们,我们将立即处理,联系人Email:kefu@iyunv.com,QQ:1061981298 本贴地址:https://www.iyunv.com/thread-303118-1-1.html 上篇帖子: PostgreSQL的内存管理机制三:AllocSet/MemoryContext实例删除和内存回收 下篇帖子: PostgreSQL启动过程中的那些事一:初始化TopMemoryContext和ErrorContext
您需要登录后才可以回帖 登录 | 立即注册

本版积分规则

扫码加入运维网微信交流群X

扫码加入运维网微信交流群

扫描二维码加入运维网微信交流群,最新一手资源尽在官方微信交流群!快快加入我们吧...

扫描微信二维码查看详情

客服E-mail:kefu@iyunv.com 客服QQ:1061981298


QQ群⑦:运维网交流群⑦ QQ群⑧:运维网交流群⑧ k8s群:运维网kubernetes交流群


提醒:禁止发布任何违反国家法律、法规的言论与图片等内容;本站内容均来自个人观点与网络等信息,非本站认同之观点.


本站大部分资源是网友从网上搜集分享而来,其版权均归原作者及其网站所有,我们尊重他人的合法权益,如有内容侵犯您的合法权益,请及时与我们联系进行核实删除!



合作伙伴: 青云cloud

快速回复 返回顶部 返回列表