设为首页 收藏本站
查看: 1452|回复: 0

[经验分享] OpenStack —— 原理架构介绍(一)

[复制链接]

尚未签到

发表于 2018-5-30 13:21:31 | 显示全部楼层 |阅读模式
  一、OpenStack 简介
  Openstack是一个控制着大量计算能力、存储、乃至于整个数据中心网络资源的云操作系统,通过Dashboard这个Web界面,让管理员可以控制、赋予他们的用户去提供资源的权限(即:能够通过Dashboard控制整个Openstack云计算平台的运作)。
  作为IaaS层的云操作系统,OpenStack为虚拟机提供并管理三大类资源:计算、网络和存储。
  Openstack的发展非常快,而且由于其开源的本质,所以导致了即便是前后相隔的两个不同版本,也可能会出现比较大的区别。所以在我们初习Openstack的时候,应该考虑从一个体系相对成熟,资料相对丰富的版本入手。当然如果你拥有良好的英文阅读习惯的话,Openstack的官网就提供了非常完善的最新版本的文档资料。
DSC0000.jpg

  二、OpenStack 组件
  OpenStack包含了许多组件。有些组件会首先出现在孵化项目中,待成熟以后进入下一个OpenStack发行版的核心服务中。同时也有部分项目是为了更好地支持OpenStack社区和项目开发管理,不包含在发行版代码中,主要组件如下:

  •   Compute (Nova) 计算服务
  •   Identity Service (Keystone) 认证服务
  •   Image Service (Glance) 镜像服务
  •   Networking (Neutron) 网络服务
  •   Dashboard (Horizon) 仪表板
  •   Object Storage (Swift) 对象存储
  •   Block Storage (Cinder) 块存储
  •   Orchestration (Heat) 编排
  •   Telemetry (Ceilometer) 监控
  •   Database Service (Trove) 数据库服务
  •   Data Processing (Sahara) 数据处理
  三、OpenStack 架构
  OpenStack是由一系列具有RESTful接口的Web服务所实现的,是一系列组件服务集合。如下图为OpenStack的概念架构,我们看到的是一个标准的OpenStack项目组合的架构。这是比较典型的架构,但不代表这是OpenStack的唯一架构,我们可以选取自己需要的组件项目,来搭建适合自己的云计算平台。
DSC0001.jpg

  

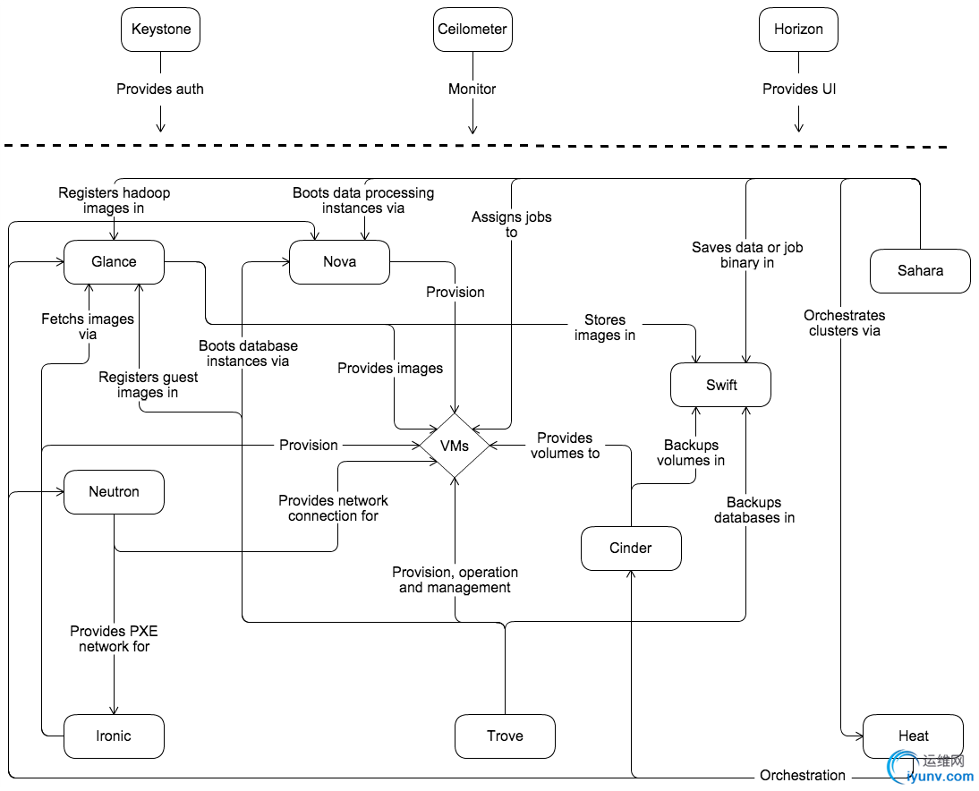
  OpenStack项目并不是单一的服务,其含有子组件,子组件内由模块来实现各自的功能,如下图为OpenStack的逻辑架构。通过消息队列和数据库,各个组件可以相互调用,互相通信。这样的消息传递方式解耦了组件、项目间的依赖关系,所以才能灵活地满足我们实际环境的需要,组合出适合我们的架构。每个项目都有各自的特性,大而全的架构并非适合每一个用户,譬如Glance在最早的A、B版本中并没有实际出现应用,Nova可以脱离镜像服务独立运行。当用户的云计算规模大到需要管理多种镜像时,才需要像Glance这样的组件。OpenStack的成长是在生产环境中不断被检验,然后再将需求反馈给社区,由社区来实现的一个过程,可以说OpenStack并非脱离实际的理想化开源社区项目,而是与生产实际紧密结合的,可以复制应用的云计算方案。
  OpenStack 本身是一个分布式系统,不但各个服务可以分布部署,服务中的组件也可以分布部署。
这种分布式特性让 OpenStack 具备极大的灵活性、伸缩性和高可用性。
DSC0002.jpg

  

  附录:其他图
  
  概念架构图:
DSC0003.png

  

   DSC0004.jpg
  

   DSC0005.png
  
  
  逻辑架构图:
DSC0006.png

  

DSC0007.jpg

  

  

  

  参考:http://ken.pepple.info/openstack/2012/09/25/openstack-folsom-architecture/
  https://ilearnstack.com/2013/04/23/introduction-to-openstack-2/
DSC0008.jpg

运维网声明 1、欢迎大家加入本站运维交流群:群②:261659950 群⑤:202807635 群⑦870801961 群⑧679858003
2、本站所有主题由该帖子作者发表,该帖子作者与运维网享有帖子相关版权
3、所有作品的著作权均归原作者享有,请您和我们一样尊重他人的著作权等合法权益。如果您对作品感到满意,请购买正版
4、禁止制作、复制、发布和传播具有反动、淫秽、色情、暴力、凶杀等内容的信息,一经发现立即删除。若您因此触犯法律,一切后果自负,我们对此不承担任何责任
5、所有资源均系网友上传或者通过网络收集,我们仅提供一个展示、介绍、观摩学习的平台,我们不对其内容的准确性、可靠性、正当性、安全性、合法性等负责,亦不承担任何法律责任
6、所有作品仅供您个人学习、研究或欣赏,不得用于商业或者其他用途,否则,一切后果均由您自己承担,我们对此不承担任何法律责任
7、如涉及侵犯版权等问题,请您及时通知我们,我们将立即采取措施予以解决
8、联系人Email:admin@iyunv.com 网址:www.yunweiku.com

所有资源均系网友上传或者通过网络收集,我们仅提供一个展示、介绍、观摩学习的平台,我们不对其承担任何法律责任,如涉及侵犯版权等问题,请您及时通知我们,我们将立即处理,联系人Email:kefu@iyunv.com,QQ:1061981298 本贴地址:https://www.iyunv.com/thread-483151-1-1.html 上篇帖子: OpenStack之Keystone学习 下篇帖子: OpenStack —— 认证服务Keystone(二)
您需要登录后才可以回帖 登录 | 立即注册

本版积分规则

扫码加入运维网微信交流群X

扫码加入运维网微信交流群

扫描二维码加入运维网微信交流群,最新一手资源尽在官方微信交流群!快快加入我们吧...

扫描微信二维码查看详情

客服E-mail:kefu@iyunv.com 客服QQ:1061981298


QQ群⑦:运维网交流群⑦ QQ群⑧:运维网交流群⑧ k8s群:运维网kubernetes交流群


提醒:禁止发布任何违反国家法律、法规的言论与图片等内容;本站内容均来自个人观点与网络等信息,非本站认同之观点.


本站大部分资源是网友从网上搜集分享而来,其版权均归原作者及其网站所有,我们尊重他人的合法权益,如有内容侵犯您的合法权益,请及时与我们联系进行核实删除!



合作伙伴: 青云cloud

快速回复 返回顶部 返回列表