设为首页 收藏本站
查看: 1449|回复: 0

[经验分享] OpenStack 学习笔记 (三)

[复制链接]

尚未签到

发表于 2015-4-12 09:57:26 | 显示全部楼层 |阅读模式
  个人网站:臭蛋 www.choudan.net  
  一直苦于不知道如何加入到开源社区参与开发,感受开源社区分布式协作开发和巨神们coding的魅力,特意在网上查了资料,直接指导的很少,还得的靠官网上的文档。当然,还有一篇Rackspace的Michael Still大牛对这个问题做了统一回答。Getting Started With Openstack Development。

  • 加入的前提是需要有一个Launchpad.net的账号,注册就OK了。
  • 作为一个个人开发者,则需要签署一份Individual Contributor License Agreement (CLA)协议,选择同意即可。
  有了上面两项之后,就需要了解openstack管理源码的工具-git和用来code review的工具 gerrit。
Git
    
Gerrit
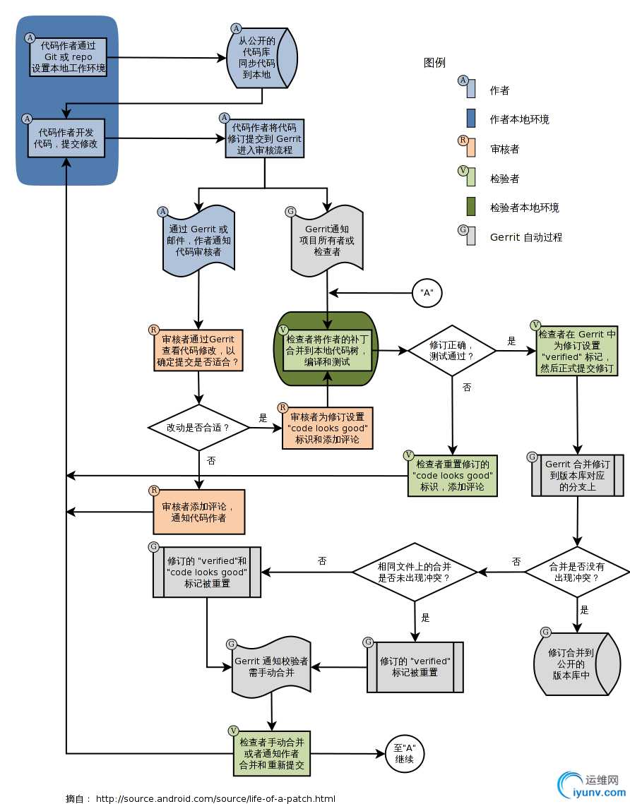
  Gerrit是代码审核服务器,向git仓库推送的代码必须经过Gerrit服务器,然后需要经过全面的测试和审核才可以合并到版本库中对应的分支。了解Gerrit的工作原理,可以点这。
DSC0000.png
  尽管上面这张图是android代码审核的流程,但是足够详细,可以从中清楚的了解到Gerrit。
Openstack Gerrit Workflow
    Openstack Gerrit Worlflowd则可以参照下面的官方链接。详细的流程图如下:
  
  
  与android 审核过程有点细节处的不一样,要参与到开发过程中来,除了前面提到的两步之外,还要下面的操作。

  • 设置review账号,review账号是gerrit review system用来确定身份的,可以直接使用launchpad.net的账号。访问review.openstack.org网页,在右上角有sign in链接,点击后直接用launchpad.net的账号登陆进去。
  • 上传ssh public key,登陆进去之后在右上角有settings,点击登陆进去,在左侧有SSH Public Key,然后再自己的电脑上生成ssh public key,生成的步骤可以参考github help 注意其中的passphrase,在后面的git review -s时将会用到。然后将id_rsa.pub中key添加到网站上。
  • 配置git config --global  user.name user.email,这可以参照openstack gerrit workflow中的描述。
  • git clone 代码。
  这样,本地的git 仓库就建立起来了。
  (随便补充开发过程--领取Bug修复等等)

运维网声明 1、欢迎大家加入本站运维交流群:群②:261659950 群⑤:202807635 群⑦870801961 群⑧679858003
2、本站所有主题由该帖子作者发表,该帖子作者与运维网享有帖子相关版权
3、所有作品的著作权均归原作者享有,请您和我们一样尊重他人的著作权等合法权益。如果您对作品感到满意,请购买正版
4、禁止制作、复制、发布和传播具有反动、淫秽、色情、暴力、凶杀等内容的信息,一经发现立即删除。若您因此触犯法律,一切后果自负,我们对此不承担任何责任
5、所有资源均系网友上传或者通过网络收集,我们仅提供一个展示、介绍、观摩学习的平台,我们不对其内容的准确性、可靠性、正当性、安全性、合法性等负责,亦不承担任何法律责任
6、所有作品仅供您个人学习、研究或欣赏,不得用于商业或者其他用途,否则,一切后果均由您自己承担,我们对此不承担任何法律责任
7、如涉及侵犯版权等问题,请您及时通知我们,我们将立即采取措施予以解决
8、联系人Email:admin@iyunv.com 网址:www.yunweiku.com

所有资源均系网友上传或者通过网络收集,我们仅提供一个展示、介绍、观摩学习的平台,我们不对其承担任何法律责任,如涉及侵犯版权等问题,请您及时通知我们,我们将立即处理,联系人Email:kefu@iyunv.com,QQ:1061981298 本贴地址:https://www.iyunv.com/thread-56202-1-1.html 上篇帖子: 使用SmartOS做为Openstack 基础操作系统(简译) 下篇帖子: openstack指南
您需要登录后才可以回帖 登录 | 立即注册

本版积分规则

扫码加入运维网微信交流群X

扫码加入运维网微信交流群

扫描二维码加入运维网微信交流群,最新一手资源尽在官方微信交流群!快快加入我们吧...

扫描微信二维码查看详情

客服E-mail:kefu@iyunv.com 客服QQ:1061981298


QQ群⑦:运维网交流群⑦ QQ群⑧:运维网交流群⑧ k8s群:运维网kubernetes交流群


提醒:禁止发布任何违反国家法律、法规的言论与图片等内容;本站内容均来自个人观点与网络等信息,非本站认同之观点.


本站大部分资源是网友从网上搜集分享而来,其版权均归原作者及其网站所有,我们尊重他人的合法权益,如有内容侵犯您的合法权益,请及时与我们联系进行核实删除!



合作伙伴: 青云cloud

快速回复 返回顶部 返回列表