设为首页 收藏本站
查看: 1131|回复: 1

[经验分享] OpenStack架构

[复制链接]
累计签到:1 天
连续签到:1 天
发表于 2015-8-24 11:05:39 | 显示全部楼层 |阅读模式
chapter 1 架构
1.1 OpenStack架构概述
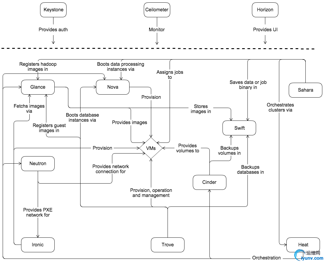
OpenStack项目是一个开源的云计算平台,可以支持多种类型的云环境。OpenStack项目以简单的实现、强大的扩展性、丰富的功能为目标。OpenStack通过多个相互关联的服务来提供IaaS解决方案。每个服务都提供了一个API来促进集成。下面列出各个OpenStack的服务:
服务                         项目名称           描述
Dashboard               Horizon           提供WEB管理界面,与OpenStack各个服务进行交互
Compute                  Nova               管理虚拟机实例运行情况、包括生成、资源调度等
Networking              Neutron           为OpenStack其他服务提供Network-Connectivity-as-a-Service,例如OpenStack计算。为用
                                                      户提供API来定义网络等
Block Storage          Cinder              为运行的实例提供稳定的块存储。可拔插驱动架构促进了块存储设备的创建和管理
Object Storage         Swift                通过RESTful存储和检索任意的非结构化数据对象。通过数据复制和扩展架构来提供容灾功能。它
                                                      的实现是将对象与文件写入到多个驱动器,并确保数据在一组服务群集中进行复制
Identity service         Keystone          为OpenStack各个服务提供认证授权服务,并为OpenStack所有服务提供终端
Image service           Glance             存储和检索虚拟机镜像。OpenStack计算服务在创建虚拟机时使用该服务
Telemetry                 Celiometer       监控与计量OpenStack云
Orchestration            Heat                                       
Database                  Trove              在关系与非关系数据库引擎之间提供可扩展、可靠的Cloud Database-sa-a-Service
Data Procressing       Sahara            通过配置特定参数、群集拓扑以及节点硬件信息支持Hadoop群集扩展
service

注意:Data Processing service在最新的Kilo版本中实现。

1.2 OpenStack概念架构图

1.3 示例架构
OpenStack高度可配置性用于满足对计算、网络、存储的不同需求。这里介绍Neutron网络的示例架构,至少需要三个节点:
  • 控制节点(controllernode)运行认证服务(Identity service)、镜像服务(Imageserivce)、计算(Compute)与网络(Networking)的管理部分、网络插件(Networking plug-in)以及Dashboard,也提供了基本服务,包括NTP服务、数据库服务、信息队列服务
  • 网络节点(networknode)运行网络插件与客户端,为租户网络提供交互、路由、NAT、DHCP服务。该节点处理虚拟机实例内外网络连接
  • 计算节点(computenode)运行虚拟机实例的hypervisor部分,默认情况下,计算服务使用KVM作为hypervisor


Neutron网络架构的最小硬件需求:

Neutron网络拓扑:

Neutron网络架构服务部署:


运维网声明 1、欢迎大家加入本站运维交流群:群②:261659950 群⑤:202807635 群⑦870801961 群⑧679858003
2、本站所有主题由该帖子作者发表,该帖子作者与运维网享有帖子相关版权
3、所有作品的著作权均归原作者享有,请您和我们一样尊重他人的著作权等合法权益。如果您对作品感到满意,请购买正版
4、禁止制作、复制、发布和传播具有反动、淫秽、色情、暴力、凶杀等内容的信息,一经发现立即删除。若您因此触犯法律,一切后果自负,我们对此不承担任何责任
5、所有资源均系网友上传或者通过网络收集,我们仅提供一个展示、介绍、观摩学习的平台,我们不对其内容的准确性、可靠性、正当性、安全性、合法性等负责,亦不承担任何法律责任
6、所有作品仅供您个人学习、研究或欣赏,不得用于商业或者其他用途,否则,一切后果均由您自己承担,我们对此不承担任何法律责任
7、如涉及侵犯版权等问题,请您及时通知我们,我们将立即采取措施予以解决
8、联系人Email:admin@iyunv.com 网址:www.yunweiku.com

所有资源均系网友上传或者通过网络收集,我们仅提供一个展示、介绍、观摩学习的平台,我们不对其承担任何法律责任,如涉及侵犯版权等问题,请您及时通知我们,我们将立即处理,联系人Email:kefu@iyunv.com,QQ:1061981298 本贴地址:https://www.iyunv.com/thread-103408-1-1.html 上篇帖子: openstack-centos7.1-部署问题 下篇帖子: OpenStack基本环境设置
累计签到:8 天
连续签到:1 天
发表于 2015-8-24 14:20:23 | 显示全部楼层
非常好 点赞

运维网声明 1、欢迎大家加入本站运维交流群:群②:261659950 群⑤:202807635 群⑦870801961 群⑧679858003
2、本站所有主题由该帖子作者发表,该帖子作者与运维网享有帖子相关版权
3、所有作品的著作权均归原作者享有,请您和我们一样尊重他人的著作权等合法权益。如果您对作品感到满意,请购买正版
4、禁止制作、复制、发布和传播具有反动、淫秽、色情、暴力、凶杀等内容的信息,一经发现立即删除。若您因此触犯法律,一切后果自负,我们对此不承担任何责任
5、所有资源均系网友上传或者通过网络收集,我们仅提供一个展示、介绍、观摩学习的平台,我们不对其内容的准确性、可靠性、正当性、安全性、合法性等负责,亦不承担任何法律责任
6、所有作品仅供您个人学习、研究或欣赏,不得用于商业或者其他用途,否则,一切后果均由您自己承担,我们对此不承担任何法律责任
7、如涉及侵犯版权等问题,请您及时通知我们,我们将立即采取措施予以解决
8、联系人Email:admin@iyunv.com 网址:www.yunweiku.com

您需要登录后才可以回帖 登录 | 立即注册

本版积分规则

扫码加入运维网微信交流群X

扫码加入运维网微信交流群

扫描二维码加入运维网微信交流群,最新一手资源尽在官方微信交流群!快快加入我们吧...

扫描微信二维码查看详情

客服E-mail:kefu@iyunv.com 客服QQ:1061981298


QQ群⑦:运维网交流群⑦ QQ群⑧:运维网交流群⑧ k8s群:运维网kubernetes交流群


提醒:禁止发布任何违反国家法律、法规的言论与图片等内容;本站内容均来自个人观点与网络等信息,非本站认同之观点.


本站大部分资源是网友从网上搜集分享而来,其版权均归原作者及其网站所有,我们尊重他人的合法权益,如有内容侵犯您的合法权益,请及时与我们联系进行核实删除!



合作伙伴: 青云cloud

快速回复 返回顶部 返回列表