设为首页 收藏本站
查看: 2166|回复: 6

[经验分享] Redis内部数据结构详解之字典(dict)

[复制链接]
累计签到:1 天
连续签到:1 天
发表于 2013-12-24 09:31:40 | 显示全部楼层 |阅读模式
本帖最后由 nbvf 于 2013-12-24 09:32 编辑

本文所引用的源码全部来自Redis2.8.2版本。
Redis中字典dict数据结构与API相关文件是:dict.h, dict.c。
本文讲解的不是很详细,可以同时参考Redis实现与设计一书中字典部分,本文关于字典的核心代码的注释可以参考。

字典,简单说就是存储key-value键值数据,当然value=NULL那么就是集合了。字典通俗来说就是C++ STL中的map,STL中的map是用red-black tree实现的,因为map不仅能够保证key不重复,而且key还是按照字典序存储的,而Redis中的字典并不要求有序,因此为了降低编码的难度使用哈希表作为字典的底层实现。Redis的字典是使用一个桶bucket,通过对key进行hash得到的索引值index,然后将key-value的数据存在桶的index位置,Redis处理hash碰撞的方式是链表,两个不同的key hash得到相同的索引值,那么就使用链表解决冲突。使用链表自然当存储的数据巨大的时候,字典不免会退化成多个链表,效率大大降低,Redis采用rehash的方式对桶进行扩容来解决这种退化。

Redis使用的hash算法有以下两种:
1. MurmurHash2 32 bit 算法:这种算法的分布率和速度都非常好,具体信息请参考 MurmurHash 的主页:http://code.google.com/p/smhasher/
2. 基 于 djb 算 法 实 现 的 一 个 大 小 写 无 关 散 列 算 法: 具 体 信 息 请 参 考
http://www.cse.yorku.ca/~oz/hash.html

字典数据结构
typedef struct dictEntry {//字典的节点  
    void *key;  
    union {//使用的联合体  
        void *val;  
        uint64_t u64;//这两个参数很有用  
        int64_t s64;  
    } v;  
    struct dictEntry *next;//下一个节点指针  
} dictEntry;  

typedef struct dictType {  
    unsigned int (*hashFunction)(const void *key); //hash函数指针  
    void *(*keyDup)(void *privdata, const void *key); //键复制函数指针  
    void *(*valDup)(void *privdata, const void *obj); //值复制函数指针  
    int (*keyCompare)(void *privdata, const void *key1, const void *key2); //键比较函数指针  
    void (*keyDestructor)(void *privdata, void *key); //键构造函数指针  
    void (*valDestructor)(void *privdata, void *obj); //值构造函数指针  
} dictType;  

/* This is our hash table structure. Every dictionary has two of this as we
* implement incremental rehashing, for the old to the new table. */  
typedef struct dictht { //字典hash table  
    dictEntry **table;//可以看做字典数组,俗称桶bucket  
    unsigned long size; //指针数组的大小,即桶的层数  
    unsigned long sizemask;  
    unsigned long used; //字典中当前的节点数目  
} dictht;  

typedef struct dict {  
    dictType *type;  
    void *privdata; //私有数据  
    dictht ht[2];   //两个hash table  
    int rehashidx; /* rehashing not in progress if rehashidx == -1 */ //rehash 索引  
    int iterators; /* number of iterators currently running */ //当前该字典迭代器个数  
} dict;  
dict数据结构中声明了两个字典hashtable结构dictht,ht[1]在rehash时候使用,后面具体分析。
下图给出整个字典结构,图片来自Redis设计与实现一书: Center.jpg

上图ht[1]为空,说明当然字典没在Rehash状态。
字典的API函数
函数名称作用复杂度
dictCreate创建一个新字典O(1)
dictResize重新规划字典的大小O(1)
dictExpand扩展字典O(1)
dictRehash对字典进行N步渐进式RehashO(N)
_dictRehashStep对字典进行1步尝试RehashO(N)
dictAdd添加一个元素O(1)
dictReplace替换给定key的value值O(1)
dictDelete删除一个元素O(N)
dictRelease释放字典O(1)
dictFind查找一个元素O(N)
dictFetchValue通过key查找valueO(N)
dictGetRandomKey随机返回字典中一个元素O(1)



创建新字典
通过dictCreate函数创建一个新字典dict *dictCreate(dictType *type, void *privDataPtr),一个空字典的示意图如下(图片来自Redis设计与实现一书):
Center.jpg

上面已经提起过,ht[1]只在Rehash时使用。


字典添加元素
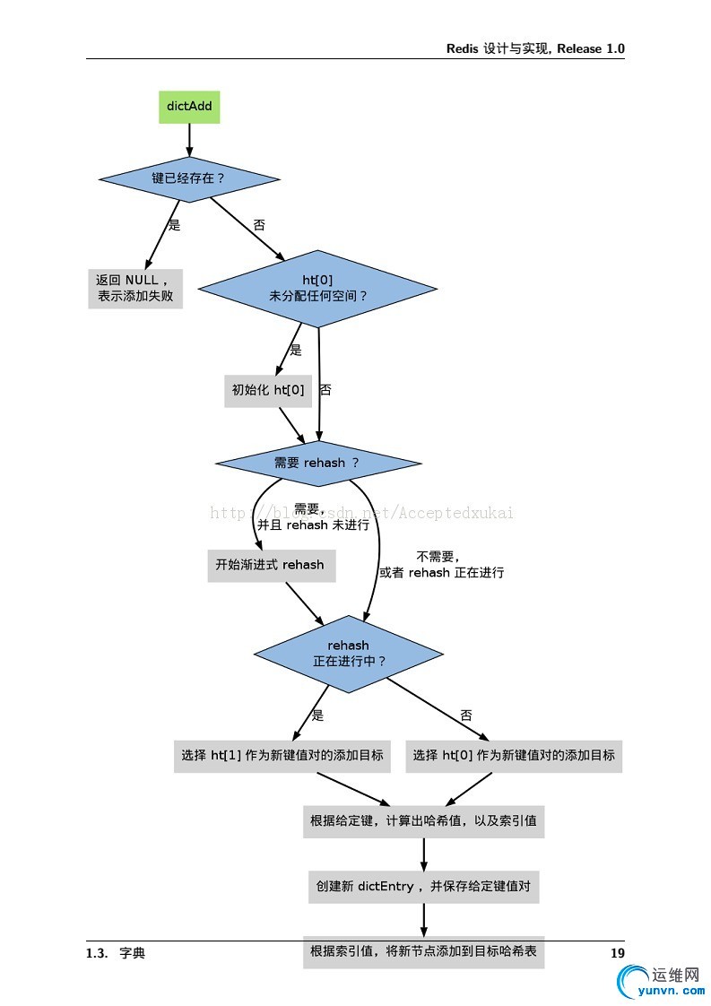
根据字典当前的状态,将一个key-value元素添加到字典中可能会引起一系列复制的操作:如果字典未初始化(即字典的0号哈希表ht[0]的table为空),那么需要调用dictExpand函数对它初始化;如果插入的元素key已经存在,那么添加元素失败;如果插入元素时,引起碰撞,需要使用链表来处理碰撞;如果插入元素时,引起程序满足Rehash的条件时,先调用dictExpand函数扩展哈希表的size,然后准备渐进式Rehash操作。字典添加元素的流程图,来自Redis设计与实现一书
Center.jpg
/* Expand or create the hash table */  
int dictExpand(dict *d, unsigned long size)  
{  
    dictht n; /* the new hash table */  
    unsigned long realsize = _dictNextPower(size); //得到需要扩展到的size  
  
    /* the size is invalid if it is smaller than the number of
     * elements already inside the hash table */  
    if (dictIsRehashing(d) || d->ht[0].used > size)  
        return DICT_ERR;  
  
    /* Allocate the new hash table and initialize all pointers to NULL */  
    n.size = realsize;  
    n.sizemask = realsize-1;  
    n.table = zcalloc(realsize * sizeof(dictEntry*));  
    n.used = 0;  
  
    /* Is this the first initialization? If so it's not really a rehashing
     * we just set the first hash table so that it can accept keys. */  
    if (d->ht[0].table == NULL) {  
        d->ht[0] = n;  
        return DICT_OK;  
    }  
  
    /* Prepare a second hash table for incremental rehashing */  
    //准备渐进式rehash,rehash的字典table为0号  
    d->ht[1] = n;  
    d->rehashidx = 0;  
    return DICT_OK;  
}  
  
/* Expand the hash table if needed */  
static int _dictExpandIfNeeded(dict *d)  
{  
    /* Incremental rehashing already in progress. Return. */  
    if (dictIsRehashing(d)) return DICT_OK;  
  
    // 如果哈希表为空,那么将它扩展为初始大小  
    if (d->ht[0].size == 0) return dictExpand(d, DICT_HT_INITIAL_SIZE);  
  
    /*如果哈希表的已用节点数 >= 哈希表的大小,并且以下条件任一个为真:
       1) dict_can_resize 为真
       2) 已用节点数除以哈希表大小之比大于 dict_force_resize_ratio
       那么调用 dictExpand 对哈希表进行扩展,扩展的体积至少为已使用节点数的两倍
    */  
    if (d->ht[0].used >= d->ht[0].size &&  
        (dict_can_resize ||  
         d->ht[0].used/d->ht[0].size > dict_force_resize_ratio))  
    {  
        return dictExpand(d, d->ht[0].used*2);  
    }  
    return DICT_OK;  
}  
  
static int _dictKeyIndex(dict *d, const void *key)  
{  
    unsigned int h, idx, table;  
    dictEntry *he;  
  
    /* Expand the hash table if needed */  
    if (_dictExpandIfNeeded(d) == DICT_ERR)  
        return -1;  
    /* Compute the key hash value */  
    h = dictHashKey(d, key);//通过hash函数得到key所在的bucket索引位置  
    //查找在现有字典中是否出现了该key  
    for (table = 0; table <= 1; table++) {  
        idx = h & d->ht[table].sizemask;  
        /* Search if this slot does not already contain the given key */  
        he = d->ht[table].table[idx];  
        while(he) {  
            if (dictCompareKeys(d, key, he->key))  
                return -1;  
            he = he->next;  
        }  
        //如果系统没在rehash则不需要查找ht[1]  
        if (!dictIsRehashing(d)) break;  
    }  
    return idx;  
}  
  
dictEntry *dictAddRaw(dict *d, void *key)  
{  
    int index;  
    dictEntry *entry;  
    dictht *ht;  
  
    if (dictIsRehashing(d)) _dictRehashStep(d);// 尝试渐进式地 rehash 桶中一组元素  
  
    /* Get the index of the new element, or -1 if
     * the element already exists. */  
    // 查找可容纳新元素的索引位置,如果元素已存在, index 为 -1  
    if ((index = _dictKeyIndex(d, key)) == -1)  
        return NULL;  
  
    /* Allocate the memory and store the new entry */  
    ht = dictIsRehashing(d) ? &d->ht[1] : &d->ht[0];  
    // 决定该把新元素放在那个哈希表  
    entry = zmalloc(sizeof(*entry));  
    //头插法,插入节点  
    entry->next = ht->table[index];  
    ht->table[index] = entry;  
    ht->used++;  
  
    /* Set the hash entry fields. */  
    dictSetKey(d, entry, key);//关联起key  
    return entry;  
}  
  
/* Add an element to the target hash table */  
//添加一个元素  
int dictAdd(dict *d, void *key, void *val)  
{  
    dictEntry *entry = dictAddRaw(d,key);  
  
    if (!entry) return DICT_ERR;  
    dictSetVal(d, entry, val);//关联起value  
    return DICT_OK;  
}  

字典Rehash解析
Rehash的触发机制:当每次添加新元素时,都会对工作哈希表ht[0]进行检查,如果used(哈希表中元素的数目)与size(桶的大小)比率ratio满足以下任一条件,将激活字典的Rehash机制:ratio=used / size, ratio >= 1并且dict_can_resize 为真;ratio 大 于 变 量 dict_force_resize_ratio 。

Rehash执行过程:
创建一个比ht[0].used至少两倍的ht[1].table;将原ht[0].table中所有元素迁移到ht[1].table;清空原来ht[0],将ht[1]替换成ht[0]
渐进式Rehash主要由两个函数来进行:
_dictRehashStep:当对字典进行添加、查找、删除、随机获取元素都会执行一次,其每次在开始Rehash后,将ht[0].table的第一个不为空的索引上的所有节点全部迁移到ht[1].table;
dictRehashMilliseconds:由Redis服务器常规任务程序(serverCron)执行,以毫秒为单位,在一定时间内,以每次执行100步rehash操作。

Rehash操作核心函数:
int dictRehash(dict *d, int n) {  
    if (!dictIsRehashing(d)) return 0;  
  
    while(n--) {  
        dictEntry *de, *nextde;  
  
        /* Check if we already rehashed the whole table... */  
        if (d->ht[0].used == 0) {//已经完成  
            zfree(d->ht[0].table);//释放ht[0].table  
            d->ht[0] = d->ht[1]; //这里ht[0]与ht[1]都不是指针,直接赋值就替换了  
            _dictReset(&d->ht[1]);//将ht[1].table设置为null  
            d->rehashidx = -1;  
            return 0;  
        }  
  
        /* Note that rehashidx can't overflow as we are sure there are more
         * elements because ht[0].used != 0 */  
        assert(d->ht[0].size > (unsigned)d->rehashidx);  
        //找到第一个不为空的数组  
        while(d->ht[0].table[d->rehashidx] == NULL) d->rehashidx++;  
        //指向该链表头  
        de = d->ht[0].table[d->rehashidx];  
        /* Move all the keys in this bucket from the old to the new hash HT */  
        while(de) {//遍历链表  
            unsigned int h;  
  
            nextde = de->next;  
            /* Get the index in the new hash table */  
            //得到在ht[1]中的索引号,通过相应的hash函数  
            h = dictHashKey(d, de->key) & d->ht[1].sizemask;  
  
            // 添加节点到 ht[1] ,调整指针,采用的是头插法  
            de->next = d->ht[1].table[h];  
            d->ht[1].table[h] = de;  
            d->ht[0].used--;  
            d->ht[1].used++;  
            de = nextde;  
        }  
        d->ht[0].table[d->rehashidx] = NULL;//设置为空  
        d->rehashidx++;  
    }  
    return 1;  
}  

小结

Redis中的字典数据结构使用哈希表来实现,用来存储key-value键值元素;
字典使用两个哈希表,一般只使用ht[0],只有当Rehash时候才使用ht[0];
哈希表采用链表的方式解决键碰撞问题;
Redis的Rehash操作是渐进式的,服务器程序会主动Rehash,在查找、添加、删除元素等操作时也会在Rehash进行时执行一次rehash操作。

字典的内容实在太多,操作比较繁琐,应该是Redis中最复杂的底层数据结构了,本文分析的绝对不够深入,希望以后有时间再修改吧,暂时先这样。到目前为止,Redis六种内部数据结构,同时也是底层操作的实现讲解全部结束,后面的文章将进入五种基本数据类型指令的实现,字符串(String)、哈希表(Hash)、列表(List)、集合(Set)、有序集合(Sorted Set)的各种指令的实现。
我自己对Redis2.8.2源码的注释,有时间找个机会放出来。

最后感谢黄健宏(huangz1990)的Redis设计与实现及其他对Redis2.6源码的相关注释对我在研究Redis2.8源码方面的帮助。


运维网声明 1、欢迎大家加入本站运维交流群:群②:261659950 群⑤:202807635 群⑦870801961 群⑧679858003
2、本站所有主题由该帖子作者发表,该帖子作者与运维网享有帖子相关版权
3、所有作品的著作权均归原作者享有,请您和我们一样尊重他人的著作权等合法权益。如果您对作品感到满意,请购买正版
4、禁止制作、复制、发布和传播具有反动、淫秽、色情、暴力、凶杀等内容的信息,一经发现立即删除。若您因此触犯法律,一切后果自负,我们对此不承担任何责任
5、所有资源均系网友上传或者通过网络收集,我们仅提供一个展示、介绍、观摩学习的平台,我们不对其内容的准确性、可靠性、正当性、安全性、合法性等负责,亦不承担任何法律责任
6、所有作品仅供您个人学习、研究或欣赏,不得用于商业或者其他用途,否则,一切后果均由您自己承担,我们对此不承担任何法律责任
7、如涉及侵犯版权等问题,请您及时通知我们,我们将立即采取措施予以解决
8、联系人Email:admin@iyunv.com 网址:www.yunweiku.com

所有资源均系网友上传或者通过网络收集,我们仅提供一个展示、介绍、观摩学习的平台,我们不对其承担任何法律责任,如涉及侵犯版权等问题,请您及时通知我们,我们将立即处理,联系人Email:kefu@iyunv.com,QQ:1061981298 本贴地址:https://www.iyunv.com/thread-12209-1-1.html 上篇帖子: Redis内部数据结构详解之整数集合(intset) 下篇帖子: Redis内部数据结构详解之简单动态字符串(sds)

尚未签到

发表于 2013-12-24 23:54:13 | 显示全部楼层
脸上的微笑,有谁知道我内心的悲伤.?

运维网声明 1、欢迎大家加入本站运维交流群:群②:261659950 群⑤:202807635 群⑦870801961 群⑧679858003
2、本站所有主题由该帖子作者发表,该帖子作者与运维网享有帖子相关版权
3、所有作品的著作权均归原作者享有,请您和我们一样尊重他人的著作权等合法权益。如果您对作品感到满意,请购买正版
4、禁止制作、复制、发布和传播具有反动、淫秽、色情、暴力、凶杀等内容的信息,一经发现立即删除。若您因此触犯法律,一切后果自负,我们对此不承担任何责任
5、所有资源均系网友上传或者通过网络收集,我们仅提供一个展示、介绍、观摩学习的平台,我们不对其内容的准确性、可靠性、正当性、安全性、合法性等负责,亦不承担任何法律责任
6、所有作品仅供您个人学习、研究或欣赏,不得用于商业或者其他用途,否则,一切后果均由您自己承担,我们对此不承担任何法律责任
7、如涉及侵犯版权等问题,请您及时通知我们,我们将立即采取措施予以解决
8、联系人Email:admin@iyunv.com 网址:www.yunweiku.com

尚未签到

发表于 2013-12-25 08:34:58 | 显示全部楼层
\ ◇◆ 丶你说你爱我ゝ那你用什么来证明呢?

运维网声明 1、欢迎大家加入本站运维交流群:群②:261659950 群⑤:202807635 群⑦870801961 群⑧679858003
2、本站所有主题由该帖子作者发表,该帖子作者与运维网享有帖子相关版权
3、所有作品的著作权均归原作者享有,请您和我们一样尊重他人的著作权等合法权益。如果您对作品感到满意,请购买正版
4、禁止制作、复制、发布和传播具有反动、淫秽、色情、暴力、凶杀等内容的信息,一经发现立即删除。若您因此触犯法律,一切后果自负,我们对此不承担任何责任
5、所有资源均系网友上传或者通过网络收集,我们仅提供一个展示、介绍、观摩学习的平台,我们不对其内容的准确性、可靠性、正当性、安全性、合法性等负责,亦不承担任何法律责任
6、所有作品仅供您个人学习、研究或欣赏,不得用于商业或者其他用途,否则,一切后果均由您自己承担,我们对此不承担任何法律责任
7、如涉及侵犯版权等问题,请您及时通知我们,我们将立即采取措施予以解决
8、联系人Email:admin@iyunv.com 网址:www.yunweiku.com

尚未签到

发表于 2013-12-25 20:33:13 | 显示全部楼层
讓未來到來,讓過去過去

运维网声明 1、欢迎大家加入本站运维交流群:群②:261659950 群⑤:202807635 群⑦870801961 群⑧679858003
2、本站所有主题由该帖子作者发表,该帖子作者与运维网享有帖子相关版权
3、所有作品的著作权均归原作者享有,请您和我们一样尊重他人的著作权等合法权益。如果您对作品感到满意,请购买正版
4、禁止制作、复制、发布和传播具有反动、淫秽、色情、暴力、凶杀等内容的信息,一经发现立即删除。若您因此触犯法律,一切后果自负,我们对此不承担任何责任
5、所有资源均系网友上传或者通过网络收集,我们仅提供一个展示、介绍、观摩学习的平台,我们不对其内容的准确性、可靠性、正当性、安全性、合法性等负责,亦不承担任何法律责任
6、所有作品仅供您个人学习、研究或欣赏,不得用于商业或者其他用途,否则,一切后果均由您自己承担,我们对此不承担任何法律责任
7、如涉及侵犯版权等问题,请您及时通知我们,我们将立即采取措施予以解决
8、联系人Email:admin@iyunv.com 网址:www.yunweiku.com

尚未签到

发表于 2013-12-26 06:44:15 | 显示全部楼层
我不是无坚不摧的城墙,也没有百毒不侵的心脏

运维网声明 1、欢迎大家加入本站运维交流群:群②:261659950 群⑤:202807635 群⑦870801961 群⑧679858003
2、本站所有主题由该帖子作者发表,该帖子作者与运维网享有帖子相关版权
3、所有作品的著作权均归原作者享有,请您和我们一样尊重他人的著作权等合法权益。如果您对作品感到满意,请购买正版
4、禁止制作、复制、发布和传播具有反动、淫秽、色情、暴力、凶杀等内容的信息,一经发现立即删除。若您因此触犯法律,一切后果自负,我们对此不承担任何责任
5、所有资源均系网友上传或者通过网络收集,我们仅提供一个展示、介绍、观摩学习的平台,我们不对其内容的准确性、可靠性、正当性、安全性、合法性等负责,亦不承担任何法律责任
6、所有作品仅供您个人学习、研究或欣赏,不得用于商业或者其他用途,否则,一切后果均由您自己承担,我们对此不承担任何法律责任
7、如涉及侵犯版权等问题,请您及时通知我们,我们将立即采取措施予以解决
8、联系人Email:admin@iyunv.com 网址:www.yunweiku.com

尚未签到

发表于 2013-12-27 07:00:34 | 显示全部楼层
只是爱过不是还爱。

运维网声明 1、欢迎大家加入本站运维交流群:群②:261659950 群⑤:202807635 群⑦870801961 群⑧679858003
2、本站所有主题由该帖子作者发表,该帖子作者与运维网享有帖子相关版权
3、所有作品的著作权均归原作者享有,请您和我们一样尊重他人的著作权等合法权益。如果您对作品感到满意,请购买正版
4、禁止制作、复制、发布和传播具有反动、淫秽、色情、暴力、凶杀等内容的信息,一经发现立即删除。若您因此触犯法律,一切后果自负,我们对此不承担任何责任
5、所有资源均系网友上传或者通过网络收集,我们仅提供一个展示、介绍、观摩学习的平台,我们不对其内容的准确性、可靠性、正当性、安全性、合法性等负责,亦不承担任何法律责任
6、所有作品仅供您个人学习、研究或欣赏,不得用于商业或者其他用途,否则,一切后果均由您自己承担,我们对此不承担任何法律责任
7、如涉及侵犯版权等问题,请您及时通知我们,我们将立即采取措施予以解决
8、联系人Email:admin@iyunv.com 网址:www.yunweiku.com

尚未签到

发表于 2013-12-27 23:58:24 | 显示全部楼层
敏感的人大多不幸福。

运维网声明 1、欢迎大家加入本站运维交流群:群②:261659950 群⑤:202807635 群⑦870801961 群⑧679858003
2、本站所有主题由该帖子作者发表,该帖子作者与运维网享有帖子相关版权
3、所有作品的著作权均归原作者享有,请您和我们一样尊重他人的著作权等合法权益。如果您对作品感到满意,请购买正版
4、禁止制作、复制、发布和传播具有反动、淫秽、色情、暴力、凶杀等内容的信息,一经发现立即删除。若您因此触犯法律,一切后果自负,我们对此不承担任何责任
5、所有资源均系网友上传或者通过网络收集,我们仅提供一个展示、介绍、观摩学习的平台,我们不对其内容的准确性、可靠性、正当性、安全性、合法性等负责,亦不承担任何法律责任
6、所有作品仅供您个人学习、研究或欣赏,不得用于商业或者其他用途,否则,一切后果均由您自己承担,我们对此不承担任何法律责任
7、如涉及侵犯版权等问题,请您及时通知我们,我们将立即采取措施予以解决
8、联系人Email:admin@iyunv.com 网址:www.yunweiku.com

您需要登录后才可以回帖 登录 | 立即注册

本版积分规则

扫码加入运维网微信交流群X

扫码加入运维网微信交流群

扫描二维码加入运维网微信交流群,最新一手资源尽在官方微信交流群!快快加入我们吧...

扫描微信二维码查看详情

客服E-mail:kefu@iyunv.com 客服QQ:1061981298


QQ群⑦:运维网交流群⑦ QQ群⑧:运维网交流群⑧ k8s群:运维网kubernetes交流群


提醒:禁止发布任何违反国家法律、法规的言论与图片等内容;本站内容均来自个人观点与网络等信息,非本站认同之观点.


本站大部分资源是网友从网上搜集分享而来,其版权均归原作者及其网站所有,我们尊重他人的合法权益,如有内容侵犯您的合法权益,请及时与我们联系进行核实删除!



合作伙伴: 青云cloud

快速回复 返回顶部 返回列表