设为首页 收藏本站
查看: 858|回复: 0

[经验分享] Hadoop相关基础知识

[复制链接]

尚未签到

发表于 2017-12-17 06:35:07 | 显示全部楼层 |阅读模式
  因为个人对这块的知识也不熟悉,所以大多内容来源于网络.
  1.      Hadoop项目框架
DSC0000.jpg

  2.      Hadoop
  Hadoop是一个由Apache基金会所开发的分布式系统基础架构。
  用户可以在不了解分布式底层细节的情况下,开发分布式程序。充分利用集群的威力进行高速运算和存储。
  Hadoop实现了一个分布式文件系统(Hadoop DistributedFile System),简称HDFS。HDFS有高容错性的特点,并且设计用来部署在低廉的(low-cost)硬件上;而且它提供高吞吐量(high throughput)来访问应用程序的数据,适合那些有着超大数据集(large data set)的应用程序。
  Hadoop的框架最核心的设计就是:HDFS和MapReduce。HDFS为海量的数据提供了存储,则MapReduce为海量的数据提供了计算。
  3.      HDFS
  HDFS(Hadoop Distributed File System,Hadoop分布式文件系统),它是一个高度容错性的系统,适合部署在廉价的机器上。HDFS能提供高吞吐量的数据访问,适合那些有着超大数据集(large data set)的应用程序。
  HDFS的设计特点是:
  1、大数据文件,非常适合上T级别的大文件或者一堆大数据文件的存储,如果文件只有几个G甚至更小就没啥意思了。
  2、文件分块存储,HDFS会将一个完整的大文件平均分块存储到不同计算器上,它的意义在于读取文件时可以同时从多个主机取不同区块的文件,多主机读取比单主机读取效率要高得多得都。
  3、流式数据访问,一次写入多次读写,这种模式跟传统文件不同,它不支持动态改变文件内容,而是要求让文件一次写入就不做变化,要变化也只能在文件末添加内容。
  4、廉价硬件,HDFS可以应用在普通PC机上,这种机制能够让给一些公司用几十台廉价的计算机就可以撑起一个大数据集群。
  5、硬件故障,HDFS认为所有计算机都可能会出问题,为了防止某个主机失效读取不到该主机的块文件,它将同一个文件块副本分配到其它某几个主机上,如果其中一台主机失效,可以迅速找另一块副本取文件。
  HDFS的关键元素:
  Block:将一个文件进行分块,通常是64M。
  NameNode:保存整个文件系统的目录信息、文件信息及分块信息,这是由唯一一台主机专门保存,当然这台主机如果出错,NameNode就失效了。在Hadoop2.*开始支持activity-standy模式----如果主NameNode失效,启动备用主机运行NameNode。
  DataNode:分布在廉价的计算机上,用于存储Block块文件。
DSC0001.jpg

  4.      MapReduce
  GFS和BigTable已经为我们提供了高性能、高并发的服务,但是并行编程可不是所有程序员都玩得转的活儿,如果我们的应用本身不能并发,那GFS、BigTable也都是没有意义的。MapReduce的伟大之处就在于让不熟悉并行编程的程序员也能充分发挥分布式系统的威力。
  简单概括的说,MapReduce是将一个大作业拆分为多个小作业的框架(大作业和小作业应该本质是一样的,只是规模不同),用户需要做的就是决定拆成多少份,以及定义作业本身。
  例子:统计词频
  如果我想统计下过去10年计算机论文出现最多的几个单词,看看大家都在研究些什么,那我收集好论文后,该怎么办呢?
  方法一:我可以写一个小程序,把所有论文按顺序遍历一遍,统计每一个遇到的单词的出现次数,最后就可以知道哪几个单词最热门了。
  这种方法在数据集比较小时,是非常有效的,而且实现最简单,用来解决这个问题很合适。
  方法二:写一个多线程程序,并发遍历论文。
  这个问题理论上是可以高度并发的,因为统计一个文件时不会影响统计另一个文件。当我们的机器是多核或者多处理器,方法二肯定比方法一高效。但是写一个多线程程序要比方法一困难多了,我们必须自己同步共享数据,比如要防止两个线程重复统计文件。
  方法三:把作业交给多个计算机去完成。
  我们可以使用方法一的程序,部署到N台机器上去,然后把论文集分成N份,一台机器跑一个作业。这个方法跑得足够快,但是部署起来很麻烦,我们要人工把程序copy到别的机器,要人工把论文集分开,最痛苦的是还要把N个运行结果进行整合(当然我们也可以再写一个程序)。
  方法四:让MapReduce来帮帮我们吧!
  MapReduce本质上就是方法三,但是如何拆分文件集,如何copy程序,如何整合结果这些都是框架定义好的。我们只要定义好这个任务(用户程序),其它都交给MapReduce。
  在介绍MapReduce如何工作之前,先讲讲两个核心函数map和reduce以及MapReduce的伪代码。
  3. map函数和reduce函数
  map函数和reduce函数是交给用户实现的,这两个函数定义了任务本身。
  map函数:接受一个键值对(key-value pair),产生一组中间键值对。MapReduce框架会将map函数产生的中间键值对里键相同的值传递给一个reduce函数。
  reduce函数:接受一个键,以及相关的一组值,将这组值进行合并产生一组规模更小的值(通常只有一个或零个值)。
  在统计词频的例子里,map函数接受的键是文件名,值是文件的内容,map逐个遍历单词,每遇到一个单词w,就产生一个中间键值对<w, "1">,这表示单词w咱又找到了一个;MapReduce将键相同(都是单词w)的键值对传给reduce函数,这样reduce函数接受的键就是单词w,值是一串"1"(最基本的实现是这样,但可以优化),个数等于键为w的键值对的个数,然后将这些“1”累加就得到单词w的出现次数。最后这些单词的出现次数会被写到用户定义的位置,存储在底层的分布式存储系统(GFS或HDFS)。
  4. MapReduce是如何工作的
DSC0002.jpg

  上图是论文里给出的流程图。一切都是从最上方的user program开始的,user program链接了MapReduce库,实现了最基本的Map函数和Reduce函数。图中执行的顺序都用数字标记了。
  MapReduce库先把user program的输入文件划分为M份(M为用户定义),每一份通常有16MB到64MB,如图左方所示分成了split0~4;然后使用fork将用户进程拷贝到集群内其它机器上。
  user program的副本中有一个称为master,其余称为worker,master是负责调度的,为空闲worker分配作业(Map作业或者Reduce作业),worker的数量也是可以由用户指定的。
  被分配了Map作业的worker,开始读取对应分片的输入数据,Map作业数量是由M决定的,和split一一对应;Map作业从输入数据中抽取出键值对,每一个键值对都作为参数传递给map函数,map函数产生的中间键值对被缓存在内存中。
  缓存的中间键值对会被定期写入本地磁盘,而且被分为R个区,R的大小是由用户定义的,将来每个区会对应一个Reduce作业;这些中间键值对的位置会被通报给master,master负责将信息转发给Reduce worker。
  master通知分配了Reduce作业的worker它负责的分区在什么位置(肯定不止一个地方,每个Map作业产生的中间键值对都可能映射到所有R个不同分区),当Reduce worker把所有它负责的中间键值对都读过来后,先对它们进行排序,使得相同键的键值对聚集在一起。因为不同的键可能会映射到同一个分区也就是同一个Reduce作业(谁让分区少呢),所以排序是必须的。
  reduce worker遍历排序后的中间键值对,对于每个唯一的键,都将键与关联的值传递给reduce函数,reduce函数产生的输出会添加到这个分区的输出文件中。
  当所有的Map和Reduce作业都完成了,master唤醒正版的user program,MapReduce函数调用返回user program的代码。
  所有执行完毕后,MapReduce输出放在了R个分区的输出文件中(分别对应一个Reduce作业)。用户通常并不需要合并这R个文件,而是将其作为输入交给另一个MapReduce程序处理。整个过程中,输入数据是来自底层分布式文件系统(GFS)的,中间数据是放在本地文件系统的,最终输出数据是写入底层分布式文件系统(GFS)的。而且我们要注意Map/Reduce作业和map/reduce函数的区别:Map作业处理一个输入数据的分片,可能需要调用多次map函数来处理每个输入键值对;Reduce作业处理一个分区的中间键值对,期间要对每个不同的键调用一次reduce函数,Reduce作业最终也对应一个输出文件。
  我更喜欢把流程分为三个阶段。第一阶段是准备阶段,包括1、2,主角是MapReduce库,完成拆分作业和拷贝用户程序等任务;第二阶段是运行阶段,包括3、4、5、6,主角是用户定义的map和reduce函数,每个小作业都独立运行着;第三阶段是扫尾阶段,这时作业已经完成,作业结果被放在输出文件里,就看用户想怎么处理这些输出了。
  5. 词频是怎么统计出来的
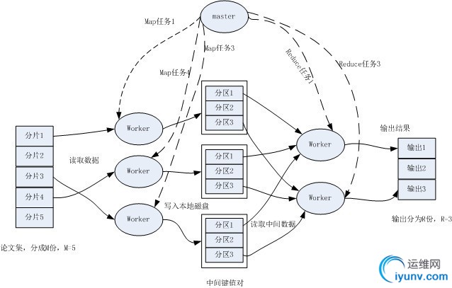
  结合第四节,我们就可以知道第三节的代码是如何工作的了。假设咱们定义M=5,R=3,并且有6台机器,一台master。
DSC0003.jpg

  这幅图描述了MapReduce如何处理词频统计。由于map worker数量不够,首先处理了分片1、3、4,并产生中间键值对;当所有中间值都准备好了,Reduce作业就开始读取对应分区,并输出统计结果。
  5.      HIVE
  什么是Hive?
  ·Hive是基于Hadoop的一个数据仓库工具,可以将结构化的数据文件映射为一张数据库表,并提供类SQL查询功能。
  ·本质是将SQL转换为MapReduce程序        
  为什么使用Hive?
  人员学习成本太高  项目周期要求太短  我只是需要一个简单的环境
  MapReduce如何搞定  复杂查询好难  Join如何实现
  ·操作接口采用类SQL语法,提供快速开发的能力
  ·避免了去写MapReduce,减少开发人员的学习成本
  ·扩展功能很方便
   DSC0004.jpg
  
  Hive与传统数据库对比
  
   DSC0005.jpg
  6.      HBase
  HBase是什么?
  HBase是一个构建在HDFS上的分布式列存储系统
  HBase是基于Google BigTable模型开发的,典型的key/value系统;
  HBase是Apache Hadoop生态系统中的重要一员,主要用于海量结构化数据存储
  从逻辑上讲,HBase将数据按照表、行和列进行存储。
  与hadoop一样,Hbase目标主要依靠横向扩展,通过不断增加廉价的商用服务器,来增加计算和存储能力。
  HBase表的特点
  :一个表可以有数十亿行,上百万列;
  无模式:每行都有一个可排序的主键和任意多的列,列可以根据需要动态的增加,同一张表中不同的行可以有截然不同的列;
  面向列:面向列(族)的存储和权限控制,列(族)独立检索;
  稀疏:空(null)列并不占用存储空间,表可以设计的非常稀疏;
  数据多版本:每个单元中的数据可以有多个版本,默认情况下版本号自动分配,是单元格插入时的时间戳;
  数据类型单一:Hbase中的数据都是字符串,没有类型。
DSC0006.jpg

  HBase的数据模型
  RowKey:是Byte array,是表中每条记录的“主键”,方便快速查找,Rowkey的设计非常重要。
  Column Family:列族,拥有一个名称(string),包含一个或者多个相关列
  Column:属于某一个columnfamily,familyName:columnName,每条记录可动态添加
  Version Number:类型为Long,默认值是系统时间戳,可由用户自定义
  Value(Cell):Byte array
  每个column family存储在HDFS上的一个单独文件中,空值不会被保存。
  Key 和 Versionnumber在每个 column family中均有一份;
  HBase 为每个值维护了多级索引,即:<key, column family, column name, timestamp>
  HBase的存储方式
  物理存储:
  1、  Table中所有行都按照row key的字典序排列
  2、  Table在行的方向上分割为多个Region
  3、  Region按大小分割的,每个表开始只有一个region,随着数据增多,region不断增大,当增大到一个阀值的时候,region就会等分会两个新的region,之后会有越来越多的region;
  4、  Region是Hbase中分布式存储和负载均衡的最小单元,不同Region分布到不同RegionServer上。
DSC0007.jpg

  5、  Region虽然是分布式存储的最小单元,但并不是存储的最小单元。Region由一个或者多个Store组成,每个store保存一个columns family;每个Strore又由一个memStore和0至多个StoreFile组成,StoreFile包含HFile;memStore存储在内存中,StoreFile存储在HDFS上。
  StoreFile以HFile格式保存在HDFS上
DSC0008.jpg

DSC0009.jpg

  HBase的架构及其组件
DSC00010.jpg

  Hbase基本组件说明:
  Client
  包含访问HBase的接口,并维护cache来加快对HBase的访问,比如region的位置信息
  Master
  1.       为Region server分配region(Table在行的方向上分割为多个Region)
  2.       负责Region server的负载均衡
  3.       发现失效的Region server并重新分配其上的region(zookeeper)
  4.       管理用户对table的增删改查操作
  Region Server
  1.      Regionserver维护region,处理对这些region的IO请求                  `
  2.      Regionserver负责切分在运行过程中变得过大的region(当表中的行数增多时,region达到阀值的时候会进行分割)
  Zookeeper作用(个人理解相当于一个容灾机制)
  1.      通过选举,保证任何时候,集群中只有一个master,Master与RegionServers 启动时会向ZooKeeper注册
  2.      存贮所有Region的寻址入口
  3.      实时监控Region server的上线和下线信息。并实时通知给Master   
  4.       存储HBase的schema和table元数据(这个schema应该怎么理解?)
  5.      Zookeeper的引入使得Master不再是单点故障(除非所有服务器挂了,否则zookeeper可以保证其正常运行)
DSC00011.jpg

  
  7.  pig
  什么是pig?
  Pig是一个基于Hadoop的大规模数据分析平台,它提供的SQL-LIKE语言叫Pig Latin该语言的编译器会把类SQL的数据分析请求转换为一系列经过优化处理的MapReduce运算。Pig为复杂的海量数据并行计算提供了一个简单的操作和编程接口。
  pig的特点
  1、专注于于大量数据集分析(ad-hocanalysis , ad-hoc 代表:a solution that has been custom designed for a specific problem );
  2、运行在集群的计算架构上,YahooPig 提供了多层抽象,简化并行计算让普通用户使用;这些抽象完成自动把用户请求queries翻译成有效的并行评估计划,然后在物理集群上执行这些计划;
  3、提供类似 SQL 的操作语法;
  4、开放源代码;
  pig的主要用户 yahoo  twitter
  
  8.  Zookeeper
  ZooKeeper 顾名思义 动物园管理员,他是拿来管大象(Hadoop)、 蜜蜂(Hive) 、 小猪(Pig)  的管理员, Apache Hbase和 Apache Solr以及LinkedIn sensei  等项目中都采用到了Zookeeper。ZooKeeper是一个分布式的,开放源码的分布式应用程序协调服务,ZooKeeper是以Fast Paxos算法为基础,实现同步服务,配置维护和命名服务等分布式应用。
  Zookeeper 从程序员的角度来讲可以理解为Hadoop的整体监控系统。如果namenode,HMaster宕机后,这时候Zookeeper 的重新选出leader。
  9.  Hive/pig与HBase的区别
  Hive的底层可以是HBase或者HDFS上存储的文件。
  Hive的作用是把HQL翻译成MapReduce程序,从而减少分析人员每次都要写冗长Java程序的工作量。单次Hive查询都需要耗费分钟级以上的时间(哪怕一个再小的表),因此无法作为web后端的数据库使用。
  HBase可以替代MySQL使用,至少淘宝就是这么做了。HBase是建造在HDFS基础上的分布式数据库,可以支持海量数据(比MySQL高一到两个量级)的存储和查询。还不容易丢失数据。HBase为查询而生的,它通过组织起节点內所有机器的內存,提供一個超大的內存Hash表,它需要组织自己的数据结构,包括磁盘和內存中的,而Hive是不做这个的,表在HBase中是物理表,而不是逻辑表,搜索引擎使用它來存储索引,以满足查询的实时性需求。
  pig和hive对于开发人员,直接使用JavaAPIs可能是乏味或容易出错的,同时也限制了Java程序员在Hadoop上编程的运用灵活性。于是Hadoop提供了两个解决方案,使得Hadoop编程变得更加容易。
  ·Pig是一种编程语言,它简化了Hadoop常见的工作任务。Pig可加载数据、表达转换数据以及存储最终结果。Pig内置的操作使得半结构化数据变得有意义(如日志文件)。同时Pig可扩展使用Java中添加的自定义数据类型并支持数据转换。
  ·Hive在Hadoop中扮演数据仓库的角色。Hive添加数据的结构在HDFS(hivesuperimposes structure on data in HDFS),并允许使用类似于SQL语法进行数据查询。与Pig一样,Hive的核心功能是可扩展的。
  Pig和Hive总是令人困惑的。Hive更适合于数据仓库的任务,Hive主要用于静态的结构以及需要经常分析的工作。Hive与SQL相似促使其成为Hadoop与其他BI工具结合的理想交集。Pig赋予开发人员在大数据集领域更多的灵活性,并允许开发简洁的脚本用于转换数据流以便嵌入到较大的应用程序。Pig相比Hive相对轻量,它主要的优势是相比于直接使用Hadoop Java APIs可大幅削减代码量。正因为如此,Pig仍然是吸引大量的软件开发人员。

运维网声明 1、欢迎大家加入本站运维交流群:群②:261659950 群⑤:202807635 群⑦870801961 群⑧679858003
2、本站所有主题由该帖子作者发表,该帖子作者与运维网享有帖子相关版权
3、所有作品的著作权均归原作者享有,请您和我们一样尊重他人的著作权等合法权益。如果您对作品感到满意,请购买正版
4、禁止制作、复制、发布和传播具有反动、淫秽、色情、暴力、凶杀等内容的信息,一经发现立即删除。若您因此触犯法律,一切后果自负,我们对此不承担任何责任
5、所有资源均系网友上传或者通过网络收集,我们仅提供一个展示、介绍、观摩学习的平台,我们不对其内容的准确性、可靠性、正当性、安全性、合法性等负责,亦不承担任何法律责任
6、所有作品仅供您个人学习、研究或欣赏,不得用于商业或者其他用途,否则,一切后果均由您自己承担,我们对此不承担任何法律责任
7、如涉及侵犯版权等问题,请您及时通知我们,我们将立即采取措施予以解决
8、联系人Email:admin@iyunv.com 网址:www.yunweiku.com

所有资源均系网友上传或者通过网络收集,我们仅提供一个展示、介绍、观摩学习的平台,我们不对其承担任何法律责任,如涉及侵犯版权等问题,请您及时通知我们,我们将立即处理,联系人Email:kefu@iyunv.com,QQ:1061981298 本贴地址:https://www.iyunv.com/thread-424890-1-1.html 上篇帖子: hadoop中hive配置mysql 下篇帖子: hadoop性能测试
您需要登录后才可以回帖 登录 | 立即注册

本版积分规则

扫码加入运维网微信交流群X

扫码加入运维网微信交流群

扫描二维码加入运维网微信交流群,最新一手资源尽在官方微信交流群!快快加入我们吧...

扫描微信二维码查看详情

客服E-mail:kefu@iyunv.com 客服QQ:1061981298


QQ群⑦:运维网交流群⑦ QQ群⑧:运维网交流群⑧ k8s群:运维网kubernetes交流群


提醒:禁止发布任何违反国家法律、法规的言论与图片等内容;本站内容均来自个人观点与网络等信息,非本站认同之观点.


本站大部分资源是网友从网上搜集分享而来,其版权均归原作者及其网站所有,我们尊重他人的合法权益,如有内容侵犯您的合法权益,请及时与我们联系进行核实删除!



合作伙伴: 青云cloud

快速回复 返回顶部 返回列表