设为首页 收藏本站
查看: 1213|回复: 0

[经验分享] Hadoop RPC Client 端源码分析

[复制链接]

尚未签到

发表于 2017-12-17 16:47:07 | 显示全部楼层 |阅读模式
  lz程序猿一枚,在大数据的道路上一骑绝尘,最近对源码分析饶有兴趣,so写下此文共享给给位码农们,实力有限如有错误的地方希望大家予以指正。话不多说上文章。
  RPC 实现一共有3个最重要的类,Client 客户端、Server 服务端、RPC 三类,RPC实现主要是通过java NIO 、java 动态代理、java 反射的方式实现。
  本文只分析client 和RPC当前这两部分,后续会加入Server端的部分。
  RPC
  RPC是在Client和Server的基础上实现了Hadoop的IPC,共分两部分功能
  与客户端相关的RPCInvoker,与服务端相关的Server(是RPC的内部类而不是上面的Server服务端类)。RPC中还有一个跟RPC引擎相关的类,RPCKind 枚举类,内容如下:
  

public enum RpcKind {  
  RPC_BUILTIN ((
short) 1), // 测试用  
  RPC_WRITABLE ((short) 2), // Use WritableRpcEngine
  
  RPC_PROTOCOL_BUFFER ((short) 3); // Use ProtobufRpcEngine
  
  final static short MAX_INDEX = RPC_PROTOCOL_BUFFER.value; // used for array>  
  public final short value; //TODO make it private
  

  
  RpcKind(short val) {
  
    this.value = val;
  
  }
  
}
  

  可以看出 Hadoop自从yarn的引入,Hadoop的序列化引擎已经不单单是writable了,新引入了google的protocol方式,因此引入了RPCEngine接口和对应的实现类ProtoBufRPCEngine和WritableRPCEngine。RPCEngine 是客户端和服务端统一获取IPC连接的地方(RPC类中也包含相关部分,最终通过RPCKind类选择适当的引擎的实现类),客户端通过getProxy获取客户端连接,服务端通过getServer获取连接。
DSC0000.png

  先从getProxy开始分析,这也是客户端的IPC入口。
  getProxy采用java动态代理的方式,每次对协议接口方法的调用都会被拦截下来,通过invoke方法将客户端的请求交给Client类处理。

DSC0001.gif DSC0002.gif
  

RPCEngine中的getProxy  

<T> ProtocolProxy<T> getProxy(Class<T> protocol,  

long clientVersion, InetSocketAddress addr,  
UserGroupInformation ticket, Configuration conf,
  
SocketFactory factory,
int rpcTimeout,  
RetryPolicy connectionRetryPolicy,
  
AtomicBoolean fallbackToSimpleAuth)
throws IOException  


View Code  分析一下各个参数的含义(只分析重要参数,安全相关略过)
  Class<T> protocol Hadoop各个角色之间的协议(2.0之后Hadoop协议接口都已经protocol化,不在采用writable方式)如客户端和namenode之间的协议,namenode和datanode之间的协议都要接口化,各个接口中都相关的可用方法,IPC远程调用其实就是调用这些接口的实现类中的方法。下面是客户端和datanode之间的协议接口(下面的是为了说明协议接口的应用,有一定了解的可以略过):
  --------------------------------------------------------协议接口-------------------------------------------------------

  

public interface ClientDatanodeProtocol {public static final long versionID = 9L;  

/**返回一个副本的可见长度. */  long getReplicaVisibleLength(ExtendedBlock b) throws IOException;
  /**
  * 刷新联合namenode名单,由于configuration中的namenode节点的增加和停止已经
  
*删除的namenode节点(2.x开始引入了联合namenode的方式,namenode不再是单一
  
*节点,分布在多个节点上,每个节点管理不同的目录,如namenode1管理*/application1 ,namenode2管理/application2,每个目录互不干扰,其中某个namenode挂
  
*掉了,只是其管理的目录下的*应用不可用,不会影响其他的节点,datanode不变,任*何一个namenode都可以控制所有的*datanode )
  *
  * @throws IOException on error
  **/
  void refreshNamenodes() throws IOException;
  

  /**
  *删除块池目录。如果“force”是false只有块池目录为空时删除,否则块池与它的内容
  
*一并删除。(此方法和新hdfs   datanode数据管理相关,下章会讲解)
  *
  * @param bpid Blockpool>  * @param force If false blockpool directory is deleted only if it is empty
  *          i.e. if it doesn't contain any block files, otherwise it is
  *          deleted along with its contents.
  * @throws IOException
  */
  void deleteBlockPool(String bpid, boolean force) throws IOException;
  /**
  * 检索存储在本地文件系统上的块文件和元数据文件的路径名。
  * 为了使此方法有效,下列情况之一应满足
  * 客户端用户必须在数据节点被配置成能够使用这一方法
  *
  * 当启用安全,Kerberos身份验证必须能够连接到这个Datanode
  *
  * @param block
  *          the specified block on the local datanode
  * @param token
  *          the block access token.
  * @return the BlockLocalPathInfo of a block
  * @throws IOException
  *           on error
  */
  BlockLocalPathInfo getBlockLocalPathInfo(ExtendedBlock block,
  Token<BlockTokenIdentifier> token) throws IOException;
  /**
  *检索Datanode上有关一个list块上卷位置信息。
  
     *这是在一个不透明的形式{@link org.apache.hadoop.fs.VolumeId}
  
    *为配置的每个数据目录,这是不能保证横跨DN重新启动一样的。   *
  * @param blockPoolId the pool to query
  * @param blockIds
  *          list of blocks on the local datanode
  * @param tokens
  *          block access tokens corresponding to the requested blocks
  * @return an HdfsBlocksMetadata that associates {@link ExtendedBlock}s with
  *         data directories
  * @throws IOException
  *           if datanode is unreachable, or replica is not found on datanode
  */
  HdfsBlocksMetadata getHdfsBlocksMetadata(String blockPoolId,
  long []blockIds, List<Token<BlockTokenIdentifier>> tokens) throws IOException;
  

  /**
  * 关闭一个datanode节点.
  *
  * @param forUpgrade If true, data node does extra prep work before shutting
  *          down. The work includes advising clients to wait and saving
  *          certain states for quick restart. This should only be used when
  *          the stored data will remain the same during upgrade/restart.
  * @throws IOException
  */
  void shutdownDatanode(boolean forUpgrade) throws IOException;  
  

  /**
  * 获取datanode元数据信息
  *
  * @return software/config version and uptime of the datanode
  */
  DatanodeLocalInfo getDatanodeInfo() throws IOException;
  

  /**
  * Asynchronously>  */
  void startReconfiguration() throws IOException;
  

  /**
  *获取之前发出的重新配置任务的状态.
  * @see {@link org.apache.hadoop.conf.ReconfigurationTaskStatus}.
  */
  ReconfigurationTaskStatus getReconfigurationStatus() throws IOException;
  

  /**
  * 触发一个新block report
  */
  void triggerBlockReport(BlockReportOptions options)
  throws IOException;
  
}
  


View Code  ---------------------------------------------协议接口---------------------------------------------------
  long clientVersion client标识
  InetSocketAddress addr 访问的服务端地址
  UserGroupInformation ticket 用户组信息
  Configuration conf configuration配置信息
  SocketFactory factory socket工厂用来生成socket连接(IPC通信采用socket的TCP方式)
  int rpcTimeout 超时时间
  RetryPolicy connectionRetryPolicy 连接重试策略(直接失败,重试和切换到另一台机器重试详细见RetryPolicy类)
  AtomicBoolean fallbackToSimpleAuth 是否退到一般用户
  此方法最终会调用相关子类的对应的方法,以ProtoBuRPCEngine为例,


  

public <T> ProtocolProxy<T> getProxy(Class<T> protocol, long clientVersion,  InetSocketAddress addr, UserGroupInformation ticket, Configuration conf,
  SocketFactory factory,
int rpcTimeout, RetryPolicy connectionRetryPolicy,  AtomicBoolean fallbackToSimpleAuth)
throws IOException {  

//Invoker 类实现了InvocationHandler  
final Invoker invoker = new Invoker(protocol, addr, ticket, conf, factory,
  rpcTimeout, connectionRetryPolicy, fallbackToSimpleAuth);
  //生成代理对象(此部分不熟悉看一下java的动态代理)
  return new ProtocolProxy<T>(protocol, (T) Proxy.newProxyInstance(
  protocol.getClassLoader(), new>  }
  


View Code  Invoker
  Invoker类图如
DSC0003.png

  isClosed 与连接关闭有关
  remoteId Client端到Server端的连接id,Client会继续分析
  client Client对象
  clientProtocolVersion 不同Hadoop版本之间的协议版本是不一致的,所以不能用2.1的版本与2.5的通信
  protocolName 协议名
  returnTypes 缓存每个协议接口中方法的返回类型(Message封装Message是google protocolBuffer的消息序列化类)
  invoker构造方法


  

private Invoker(Class<?> protocol, Client.ConnectionId connId,  Configuration conf, SocketFactory factory) {
this.remoteId = connId;  

// CLIENTS  是ClientCache类型的对象,其中缓存着所有访问过的客户端对象信息,如果是新的客户端则构造新的client对象并将其缓存。  this.client = CLIENTS.getClient(conf, factory, RpcResponseWrapper.class);
  this.protocolName = RPC.getProtocolName(protocol);
  this.clientProtocolVersion = RPC
  .getProtocolVersion(protocol);
  }
  


View Code  Invoke
  下面看看关键的invoke方法,当调用协议接口中的某个方法时,就会触发此方法。


  

@Overridepublic Object invoke(Object proxy, Method method, Object[] args)throws ServiceException {long startTime = 0;if (LOG.isDebugEnabled()) {  startTime
= Time.now();//当前时间毫秒数  
      }
  if (args.length != 2) { // 参数必须是2个RpcController + Message
  throw new ServiceException("Too many parameters for request. Method: ["
  + method.getName() + "]" + ", Expected: 2, Actual: "
  + args.length);
  }
  if (args[1] == null) {
  throw new ServiceException("null param while calling Method: ["
  + method.getName() + "]");
  }
  

  //追述信息相关,
  
TraceScope traceScope = null;
  // if Tracing is on then start a new span for this rpc.
  // guard it in the if statement to make sure there isn't
  // any extra string manipulation.
  if (Trace.isTracing()) {
  traceScope = Trace.startSpan(RpcClientUtil.methodToTraceString(method));
  }
  //RPC请求头信息,类似http中的请求头一样,客户端和服务端都要先发送头信息,然后在发送内容。注意,构造头信息是将method放入了请求中,在服务端接受时就会知道调用哪个方法。
  RequestHeaderProto rpcRequestHeader = constructRpcRequestHeader(method);
  if (LOG.isTraceEnabled()) {
  LOG.trace(Thread.currentThread().getId() + ": Call -> " +
  remoteId + ": " + method.getName() +
  " {" + TextFormat.shortDebugString((Message) args[1]) + "}");
  }
  

  //method的参数信息,method反射是用到。
  Message theRequest = (Message) args[1];
  // server端返回的结果
  final RpcResponseWrapper val;
  try {
  // 调用client(client已经在构造方法里生成了对应的对象)类中的call方法(client类中会具体分析该方法)返回server端的返回结果
  val = (RpcResponseWrapper) client.call(RPC.RpcKind.RPC_PROTOCOL_BUFFER,
  new RpcRequestWrapper(rpcRequestHeader, theRequest), remoteId,
  fallbackToSimpleAuth);
  

  } catch (Throwable e) {
  if (LOG.isTraceEnabled()) {
  LOG.trace(Thread.currentThread().getId() + ": Exception <- " +
  remoteId + ": " + method.getName() +
  " {" + e + "}");
  }
  if (Trace.isTracing()) {
  traceScope.getSpan().addTimelineAnnotation(
  "Call got exception: " + e.getMessage());
  }
  throw new ServiceException(e);
  } finally {
  if (traceScope != null) traceScope.close();
  }
  

  if (LOG.isDebugEnabled()) {
  long callTime = Time.now() - startTime;
  LOG.debug("Call: " + method.getName() + " took " + callTime + "ms");
  }
  Message prototype = null;
  try {
  //获取method的返回类型
  
prototype = getReturnProtoType(method);
  } catch (Exception e) {
  throw new ServiceException(e);
  }
  Message returnMessage;
  try {
  //将返回值message序列化
  returnMessage = prototype.newBuilderForType()
  .mergeFrom(val.theResponseRead).build();
  

  if (LOG.isTraceEnabled()) {
  LOG.trace(Thread.currentThread().getId() + ": Response <- " +
  remoteId + ": " + method.getName() +
  " {" + TextFormat.shortDebugString(returnMessage) + "}");
  }
  

  } catch (Throwable e) {
  throw new ServiceException(e);
  }
  return returnMessage;
  
}
  

  
获取方法的返回类型(message序列化后的结果)
  
private Message getReturnProtoType(Method method) throws Exception {
  if (returnTypes.containsKey(method.getName())) {
  return returnTypes.get(method.getName());
  }
  Class<?> returnType = method.getReturnType();
  Method newInstMethod = returnType.getMethod("getDefaultInstance");
  newInstMethod.setAccessible(true);
  Message prototype = (Message) newInstMethod.invoke(null, (Object[]) null);
  returnTypes.put(method.getName(), prototype);
  return prototype;
  
}
  
关闭客户端的IPC连接
  
public void close() throws IOException {
  if (!isClosed) {
  isClosed = true;
  CLIENTS.stopClient(client);
  }
  
}
  


View Code  总之,invoker 类通过client call方法拦截了协议接口方法的调用,并将处理方式发送到Client.call方法中,由call方法处理如何将调用信息发送到服务端并获取返回结果,封装成message返回最终的调用的结果。
  RPCInvoker接口
  此接口与上面的Invoker没有任何关系,此类只有一个call方法由server端调用,用于处理最终请求处理的地方,就是调用协议接口实现类对应方法的地方。主要采用反射的方式实现。在WritableRPCEngine和ProtoBufRPCEngine中都有对应的实现类。之所以会多出这一步骤,而不是直接在Server里直接实现call方法,是因为当前Hadoop版本序列化的方式存在两种,Hadoop实现者将这两个序列化的解析处理方法分开实现,供其他类调用,怎加了代码的重用性。
  ProtoBufRpcInvoker.Call
  下面以ProtoBufRPCEngine. ProtoBufRpcInvoker为例讲解call方法的具体处理步骤。
  

public Writable call(RPC.Server server, String protocol,  Writable writableRequest,
long receiveTime) throws Exception {  RpcRequestWrapper request
= (RpcRequestWrapper) writableRequest;  RequestHeaderProto rpcRequest
= request.requestHeader;//获取调用的方法名  String methodName = rpcRequest.getMethodName();
  //获取协议接口名
  String protoName = rpcRequest.getDeclaringClassProtocolName();
  //获取客户端版本
  long clientVersion = rpcRequest.getClientProtocolVersion();
  if (server.verbose)
  LOG.info("Call: protocol=" + protocol + ", method=" + methodName);
  //获取接口实现类
  ProtoClassProtoImpl protocolImpl = getProtocolImpl(server, protoName,
  clientVersion);
  BlockingService service = (BlockingService) protocolImpl.protocolImpl;
  //根据方法名获取方法描述信息
  
MethodDescriptor methodDescriptor = service.getDescriptorForType()
  .findMethodByName(methodName);
  if (methodDescriptor == null) {
  String msg = "Unknown method " + methodName + " called on " + protocol
  + " protocol.";
  LOG.warn(msg);
  throw new RpcNoSuchMethodException(msg);
  }
  //根据方法描述信息获取客户端发送的message信息(protocol方式采用message类序列化信息)。
  Message prototype = service.getRequestPrototype(methodDescriptor);
  //获取方法参数
  Message param = prototype.newBuilderForType()
  .mergeFrom(request.theRequestRead).build();
  Message result;
  long startTime = Time.now();
  int qTime = (int) (startTime - receiveTime);
  Exception exception = null;
  try {
  server.rpcDetailedMetrics.init(protocolImpl.protocolClass);
  //调用方法返回结果,内部是protocol方式实现调用协议接口中的方法。
  result = service.callBlockingMethod(methodDescriptor, null, param);
  } catch (ServiceException e) {
  exception = (Exception) e.getCause();
  throw (Exception) e.getCause();
  } catch (Exception e) {
  exception = e;
  throw e;
  } finally {
  int processingTime = (int) (Time.now() - startTime);
  if (LOG.isDebugEnabled()) {
  String msg = "Served: " + methodName + " queueTime= " + qTime +
  " procesingTime= " + processingTime;
  if (exception != null) {
  msg += " exception= " + exception.getClass().getSimpleName();
  }
  LOG.debug(msg);
  }
  String detailedMetricsName = (exception == null) ?
  methodName :
  exception.getClass().getSimpleName();
  server.rpcMetrics.addRpcQueueTime(qTime);
  server.rpcMetrics.addRpcProcessingTime(processingTime);
  server.rpcDetailedMetrics.addProcessingTime(detailedMetricsName,
  processingTime);
  }
  //返回最终的结果
  return new RpcResponseWrapper(result);
  }
  

  Client
  Client中包含很多内部类,大致可归纳为两部分,一部分是与IPC连接相关的类 connection、connectionId等,另一部分与远程接口调用相关的 Call、ParallelCall等
  Client大致类图如下(不包含内部类,最终总结会包含所有类)
DSC0004.png

  callIDCounter 一个生成Client.Call 类中唯一id的一个生成器。
  callId 当前线程对应的call对象的id
  retryCount 重试次数,连接失败或者返回结果错误或者超时
  connections 当前client所有的正在处理的连接
  running client是否处于运行状态
  conf configuration配置类
  socketFactory 创建socket的工厂
  clientId 当前client的唯一id
  CONNECTION_CONTEXT_CALL_ID 特殊的一种callId 用于传递connection上下文信息的callId
  valueClass :Class<? extends Writable>  Call服务端返回结果类型
  sendParamsExecutor 多线程方式处理connection
  Client构造方法
  先看Client构造方法,上面Invoker调用过
  

public Client(Class<? extends Writable> valueClass, Configuration conf,  SocketFactory factory) {
this.valueClass = valueClass;this.conf = conf;  

this.socketFactory = factory;  

//获取超时时间  this.connectionTimeout = conf.getInt(CommonConfigurationKeys.IPC_CLIENT_CONNECT_TIMEOUT_KEY,
  CommonConfigurationKeys.IPC_CLIENT_CONNECT_TIMEOUT_DEFAULT);
  this.fallbackAllowed = conf.getBoolean(CommonConfigurationKeys.IPC_CLIENT_FALLBACK_TO_SIMPLE_AUTH_ALLOWED_KEY,
  CommonConfigurationKeys.IPC_CLIENT_FALLBACK_TO_SIMPLE_AUTH_ALLOWED_DEFAULT);
  
//通过uuid方式生成clientId
  
this.clientId = ClientId.getClientId();
  
//生成一个cache类型的executorService 稍后分析
  this.sendParamsExecutor = clientExcecutorFactory.refAndGetInstance();
  }
  

  call
  下面就看一下,Invoker类中的invoke方法调用的call方法是怎么把方法发送到服务端的。
  

public Writable call(RPC.RpcKind rpcKind, Writable rpcRequest,  ConnectionId remoteId,
int serviceClass,  AtomicBoolean fallbackToSimpleAuth)
throws IOException {//生成一个Call类型的对象,上面曾说过,client中包含很多内部类,Call就是其中之一,负责远程接口调用。下面会细化此类  
final Call call = createCall(rpcKind, rpcRequest);
  
//生成一个connection对象,Hadoop在此处进行了一些优化措施,如果当前连接在过去的曾经应用过,并且当前仍然是活跃的,那么就复用此连接。这会减少内存的开销和远程socket通信的开销,后面会细化此类
  Connection connection = getConnection(remoteId, call, serviceClass,
  fallbackToSimpleAuth);
  
try {
  //call对象已经把调用信息进行了封装,然后通过connection对象将call封装的信息发送到server端。
  connection.sendRpcRequest(call);                 // send the rpc request
  } catch (RejectedExecutionException e) {
  throw new IOException("connection has been closed", e);
  } catch (InterruptedException e) {
  Thread.currentThread().interrupt();
  LOG.warn("interrupted waiting to send rpc request to server", e);
  throw new IOException(e);
  }
  

  boolean interrupted = false;
  synchronized (call) {
  while (!call.done) {
  try {
  
//在此处会堵塞当前线程,直道call有返回结果。由notify唤醒。
  call.wait();                           // wait for the result
  } catch (InterruptedException ie) {
  // save the fact that we were interrupted
  interrupted = true;
  }
  }
  
//线程中断异常处理
  if (interrupted) {
  // set the interrupt flag now that we are done waiting
  
        Thread.currentThread().interrupt();
  }
  //call 返回错误处理
  if (call.error != null) {
  if (call.error instanceof RemoteException) {
  call.error.fillInStackTrace();
  throw call.error;
  } else { // local exception
  InetSocketAddress address = connection.getRemoteAddress();
  throw NetUtils.wrapException(address.getHostName(),
  address.getPort(),
  NetUtils.getHostname(),
  0,
  call.error);
  }
  } else {
  //将正确信息返回到invoker中。
  return call.getRpcResponse();
  }
  }
  
}
  

  此方法主要步骤,先创建call远程调用对象将调用信息封装,在生成远程连接对象connection,然后将call通过connection发送到服务端等待返回结果,期间可能出现各种错误信息(超时、连接错误,线程中断等等),最后将正确的结果返回到invoker中。
  getConnection
  获取连接connection方法getConnection
  

private Connection getConnection(ConnectionId remoteId,  Call call,
int serviceClass, AtomicBoolean fallbackToSimpleAuth)throws IOException {  

//确保当前client处于运行状态  if (!running.get()) {
  // the client is stopped
  throw new IOException("The client is stopped");
  }
  Connection connection;
  /* we could avoid this allocation for each RPC by having a  
  * connectionsId object and with set() method. We need to manage the
  * refs for keys in HashMap properly. For now its ok.
  */
  
do {
  
//加上同步锁会有多个线程同时获取连接,避免相同连接生成多次
  synchronized (connections) {
  connection = connections.get(remoteId);
  //如果连接池中不包含想要的连接则创建新连接
  if (connection == null) {
  connection = new Connection(remoteId, serviceClass);
  connections.put(remoteId, connection);
  }
  }
  } while (!connection.addCall(call));//将刚刚创建的call添加到次connection中,一个connection可以处理多个调用。
  
//connection初始IOstream,其中包含创建请求头消息并发送信息。
  
//此段代码并没有放到同步代码块中,原因是如果服务端很慢的话,它会花费很长的时间创建一个连接,这会使整个系统宕掉(同步代码使得每次只能处理一个线程,其他的connection都要等待,这会使系统处于死等状态)。
  
    connection.setupIOstreams(fallbackToSimpleAuth);
  return connection;
  }
  

  createCall
  创建Call 方法很简单直接调用call的构造方法。
  

Call createCall(RPC.RpcKind rpcKind, Writable rpcRequest) {return new Call(rpcKind, rpcRequest);  
}
  

  Connection
  下面讲一下Client的内部类:
  在说connection之前,说一下Hadoop IPC消息传递的方式,其实是采用变长消息格式,所以每次发送消息之前要发送消息的总长度包含消息头信息,一般用dataLength表示消息长度,Hadoop用4个字节的来存储消息的大小。
  Hadoop在connection初始建立连接的时候,会发送connection消息头和消息上下文(后面会有两个方法处理这两段信息),那么Hadoop是如何判断发送过来的信息是connection过来的,
  类似java,Hadoop也有一个魔数 ‘hrpc’ 这个魔数存储在connection发送的消息头中,正好占的是dataLength的4个字节,这是Hadoop精心设置的一种方式。如果dataLength字段是hrpc则说明是集群中某个client发送过来的信息,而头信息并不需要数据内容,只包含头信息,这使得在处理头信息时,不用关心信息长度。因为他的长度就是头信息那么大。
  Connection类图大致如下(只包含重要信息,安全和权限相关去掉)
DSC0005.png

  Server 对应服务端的地址和端口
  remoteId connectionId 是connection的唯一id属性
  socket 与服务端的socket连接
  in 输入,从连接中获取服务端返回的结果用
  out 输出,发送数据到服务端用
  lastActivity 最近一次进行I/O的时间用于判断超时
  rpcTimeout 超时时间范围
  calls 当前connection处理的所有call
  maxIdleTime 最大空闲时间,如果超过这个时间,connection将会从client对象中的connections map对象中剔除掉,将剩余的空间留给比较忙的connection。
  connectionRetryPolicy 连接失败的重试策略。
  maxRetriesOnSocketTimeouts 在socket中最大的重试超时时间范围。
  shouldCloseConnection 是否应该关闭当前connection,true关闭
  sendRpcRequestLock 同步锁用对象。
  TcpNoDelay 是否采用Nagle算法(与tcp数据包相关)
  closeException 关闭connection可能是因为某种错误,记录错误信息
  doping 每隔一段时间发送的ping信息,防止服务端误认为客户端死掉。
  pingInterval ping的时间间隔
  pingRequest ping发送的内容
  在上面的getConnection中,如果当前没有对应的Connection对象,那么就生成新的
  //Connection中的很多属性在ConnectionId类中都已经存在了。构造方法主要是初始化上面的属性
  

public Connection(ConnectionId remoteId, int serviceClass) throws IOException {this.remoteId = remoteId;this.server = remoteId.getAddress();if (server.isUnresolved()) {throw NetUtils.wrapException(server.getHostName(),  server.getPort(),
null,0,new UnknownHostException());  }
this.rpcTimeout = remoteId.getRpcTimeout();this.maxIdleTime = remoteId.getMaxIdleTime();this.connectionRetryPolicy = remoteId.connectionRetryPolicy;this.maxRetriesOnSasl = remoteId.getMaxRetriesOnSasl();this.maxRetriesOnSocketTimeouts = remoteId.getMaxRetriesOnSocketTimeouts();this.tcpNoDelay = remoteId.getTcpNoDelay();this.doPing = remoteId.getDoPing();if (doPing) {// construct a RPC header with the callId as the ping callId  pingRequest = new ByteArrayOutputStream();
  RpcRequestHeaderProto pingHeader = ProtoUtil
  .makeRpcRequestHeader(RpcKind.RPC_PROTOCOL_BUFFER,
  OperationProto.RPC_FINAL_PACKET, PING_CALL_ID,
  RpcConstants.INVALID_RETRY_COUNT, clientId);
  pingHeader.writeDelimitedTo(pingRequest);
  }
  this.pingInterval = remoteId.getPingInterval();
  this.serviceClass = serviceClass;
  if (LOG.isDebugEnabled()) {
  LOG.debug("The ping interval is " + this.pingInterval + " ms.");
  }
  

  UserGroupInformation ticket = remoteId.getTicket();
  // try SASL if security is enabled or if the ugi contains tokens.
  // this causes a SIMPLE client with tokens to attempt SASL
  boolean trySasl = UserGroupInformation.isSecurityEnabled() ||
  (ticket != null && !ticket.getTokens().isEmpty());
  this.authProtocol = trySasl ? AuthProtocol.SASL : AuthProtocol.NONE;
  this.setName("IPC Client (" + socketFactory.hashCode() +") connection to " +
  server.toString() +
  " from " + ((ticket==null)?"an unknown user":ticket.getUserName()));
  this.setDaemon(true);
  }
  

  setupIOstreams
  下面分析一下在getConnection中的setupIOstreams,这是Connection初始IO和发送头信息的方法 ,注意此处的同步锁synchronized和上面的getConnection 的同步代码块意义不一样,代码块锁住了所有的Connection,而这里的同步锁只是在Connection重用的时候同步锁。
  

private synchronized void setupIOstreams(  AtomicBoolean fallbackToSimpleAuth) {
//如果是已经存在的连接,或者这个连接应该关闭了,直接返回。两种情况都已不需要初始化Connection了。  if (socket != null || shouldCloseConnection.get()) {
  return;
  }
  try {
  if (LOG.isDebugEnabled()) {
  LOG.debug("Connecting to "+server);
  }
  if (Trace.isTracing()) {
  Trace.addTimelineAnnotation("IPC client connecting to " + server);
  }
  short numRetries = 0;
  Random rand = null;
  while (true) {
  //connection初始化
  
          setupConnection();
  //生成socket的IO
  InputStream inStream = NetUtils.getInputStream(socket);
  OutputStream outStream = NetUtils.getOutputStream(socket);
  //发送请求头信息
  
          writeConnectionHeader(outStream);
  
----------------------------------------安全、权限相关---------------------------------------------
  if (authProtocol == AuthProtocol.SASL) {
  final InputStream in2 = inStream;
  final OutputStream out2 = outStream;
  UserGroupInformation ticket = remoteId.getTicket();
  if (ticket.getRealUser() != null) {
  ticket = ticket.getRealUser();
  }
  try {
  authMethod = ticket
  .doAs(new PrivilegedExceptionAction<AuthMethod>() {
  @Override
  public AuthMethod run()
  throws IOException, InterruptedException {
  return setupSaslConnection(in2, out2);
  }
  });
  } catch (Exception ex) {
  authMethod = saslRpcClient.getAuthMethod();
  if (rand == null) {
  rand = new Random();
  }
  handleSaslConnectionFailure(numRetries++, maxRetriesOnSasl, ex,
  rand, ticket);
  continue;
  }
  if (authMethod != AuthMethod.SIMPLE) {
  // Sasl connect is successful. Let's set up Sasl i/o streams.
  inStream = saslRpcClient.getInputStream(inStream);
  outStream = saslRpcClient.getOutputStream(outStream);
  // for testing
  remoteId.saslQop =
  (String)saslRpcClient.getNegotiatedProperty(Sasl.QOP);
  LOG.debug("Negotiated QOP is :" + remoteId.saslQop);
  if (fallbackToSimpleAuth != null) {
  fallbackToSimpleAuth.set(false);
  }
  } else if (UserGroupInformation.isSecurityEnabled()) {
  if (!fallbackAllowed) {
  throw new IOException("Server asks us to fall back to SIMPLE " +
  "auth, but this client is configured to only allow secure " +
  "connections.");
  }
  if (fallbackToSimpleAuth != null) {
  fallbackToSimpleAuth.set(true);
  }
  }
  }
  ----------------------------------------安全、权限相关---------------------------------------------
  //是否到了发送ping的时间
  if (doPing) {
  //将ping内容读入
  inStream = new PingInputStream(inStream);
  }
  this.in = new DataInputStream(new BufferedInputStream(inStream));
  

  // SASL may have already buffered the stream
  if (!(outStream instanceof BufferedOutputStream)) {
  outStream = new BufferedOutputStream(outStream);
  }
  this.out = new DataOutputStream(outStream);
  //发送Connection上下文
  
          writeConnectionContext(remoteId, authMethod);
  

  // 更新活跃时间
  
          touch();
  

  if (Trace.isTracing()) {
  Trace.addTimelineAnnotation("IPC client connected to " + server);
  }
  

  // 开启run方法,其中包含接受server返回信息。
  
          start();
  return;
  }
  } catch (Throwable t) {
  //异常关闭连接
  if (t instanceof IOException) {
  //此方法会是shouldCloseConnection 变为true,
  
          markClosed((IOException)t);
  } else {
  markClosed(new IOException("Couldn't set up IO streams", t));
  }
  close();
  }
  
}
  

  此方法主要是初始化Connection,建立连接头信息,并发送请求头和请求上下文,更新活跃时间。代码最后开启线程开始接受server端返回的结果。markClosed方法会使shouldCloseConnection变为true,标记表示Connection应该关闭了,其他方法遇到这个属性时将会直接跳过不处理任何事情,最终到run(Connection继承自Thread)方法时,通过waitForWork判断关闭连接,调用Connection的close方法。
  markClosed
  

private synchronized void markClosed(IOException e) {//通过cas方式设置为true  if (shouldCloseConnection.compareAndSet(false, true)) {
  closeException = e;
  //唤醒所有阻塞在此连接的线程。
  
        notifyAll();
  }
  
}
  

  setupConnection
  下面看一下如何初始化Connection
  

private synchronized void setupConnection() throws IOException {//io错误次数  
short ioFailures = 0;
  
//超时次数
  short timeoutFailures = 0;
  //循环直道成功创建socket连接
  while (true) {
  try {
  //创建socket
  this.socket = socketFactory.createSocket();
  this.socket.setTcpNoDelay(tcpNoDelay);
  this.socket.setKeepAlive(true);
  ---------------------------权限、安全相关---------------------------------------
  /*
  * Bind the socket to the host specified in the principal name of the
  * client, to ensure Server matching address of the client connection
  * to host name in principal passed.
  */
  UserGroupInformation ticket = remoteId.getTicket();
  if (ticket != null && ticket.hasKerberosCredentials()) {
  KerberosInfo krbInfo =
  remoteId.getProtocol().getAnnotation(KerberosInfo.class);
  if (krbInfo != null && krbInfo.clientPrincipal() != null) {
  String host =
  SecurityUtil.getHostFromPrincipal(remoteId.getTicket().getUserName());
  // If host name is a valid local address then bind socket to it
  InetAddress localAddr = NetUtils.getLocalInetAddress(host);
  if (localAddr != null) {
  this.socket.bind(new InetSocketAddress(localAddr, 0));
  }
  }
  }
  ---------------------------权限、安全相关---------------------------------------
  //将socket绑定到server端
  NetUtils.connect(this.socket, server, connectionTimeout);
  //超时时间和ping间隔相同。
  if (rpcTimeout > 0) {
  pingInterval = rpcTimeout;  // rpcTimeout overwrites pingInterval
  
          }
  //设置socket超时
  this.socket.setSoTimeout(pingInterval);
  return;
  } catch (ConnectTimeoutException toe) {
  /* 连接超时可能是连接地址发生了改变,调用updateAdress方法,如果返回true
  
*说明连接地址确实改变了,重新建立连接。
  */
  if (updateAddress()) {
  //更新超时次数和io错误次数为0
  timeoutFailures = ioFailures = 0;
  }
  //此方法会关闭socket连接,
  handleConnectionTimeout(timeoutFailures++,
  maxRetriesOnSocketTimeouts, toe);
  } catch (IOException ie) {
  if (updateAddress()) {
  timeoutFailures = ioFailures = 0;
  }
  handleConnectionFailure(ioFailures++, ie);
  }
  }
  
}
  

  updateAddress
  更新server端
  

private synchronized boolean updateAddress() throws IOException {// Do a fresh lookup with the old host name.  InetSocketAddress currentAddr = NetUtils.createSocketAddrForHost(
  server.getHostName(), server.getPort());
  //如果地址与以前的不同则更新
  if (!server.equals(currentAddr)) {
  LOG.warn("Address change detected. Old: " + server.toString() +
  " New: " + currentAddr.toString());
  //更新为新的地址
  server = currentAddr;
  return true;
  }
  return false;
  
}
  

  writeConnectionHeader
  发送请求头,相对简单,不解释
  

/**  * Write the connection header - this is sent when connection is established
  * +----------------------------------+
  * |  "hrpc" 4 bytes                  |      
  * +----------------------------------+
  * |  Version (1 byte)                |
  * +----------------------------------+

  * |  Service>  * +----------------------------------+
  * |  AuthProtocol (1 byte)           |      
  * +----------------------------------+
*/  private void writeConnectionHeader(OutputStream outStream)
  throws IOException {
  DataOutputStream out = new DataOutputStream(new BufferedOutputStream(outStream));
  // Write out the header, version and authentication method
  
      out.write(RpcConstants.HEADER.array());
  out.write(RpcConstants.CURRENT_VERSION);
  out.write(serviceClass);
  out.write(authProtocol.callId);
  out.flush();
  
}
  

  writeConnectionContext
  发送请求上下文
  /* 此方法和上面的方法都不是同步的,原因是他们只在初始化的时候调用一次。
  */
  

private void writeConnectionContext(ConnectionId remoteId,  AuthMethod authMethod)
throws IOException {// Write out the ConnectionHeader  IpcConnectionContextProto message = ProtoUtil.makeIpcConnectionContext(
  RPC.getProtocolName(remoteId.getProtocol()),
  remoteId.getTicket(),
  authMethod);
  
//构造上下文信息,只有上下文内容,没有信系,
  RpcRequestHeaderProto connectionContextHeader = ProtoUtil
  
//rpc引擎类型,rpc打包方式,context的callId默认-3,重试次数-1表示一直重试,客户端id
  
          .makeRpcRequestHeader(RpcKind.RPC_PROTOCOL_BUFFER,
  OperationProto.RPC_FINAL_PACKET, CONNECTION_CONTEXT_CALL_ID,
  RpcConstants.INVALID_RETRY_COUNT, clientId);
  RpcRequestMessageWrapper request =
  new RpcRequestMessageWrapper(connectionContextHeader, message);
  // Write out the packet length
  
      out.writeInt(request.getLength());
  request.write(out);
  }
  

  sendRpcRequest
  下面是client call方法中通过Connection sendRPCRequest发送远程调用
  

/** Initiates a rpc call by sending the rpc request to the remote server.  

*/  public void sendRpcRequest(final Call call)
  throws InterruptedException, IOException {
  //如果应该关闭连接,返回
  if (shouldCloseConnection.get()) {
  return;
  }
  

  // 序列化的call将会被发送到服务端,这是在call线程中处理
  // 而不是sendParamsExecutor 线程
  // 因此如果序列化出现了问题,也能准确的报告
  // 这也是一种并发序列化的方式.
  //
  // Format of a call on the wire:
  // 0) Length of rest below (1 + 2)
  // 1) RpcRequestHeader  - is serialized Delimited hence contains length
  // 2) RpcRequest
  //
  // Items '1' and '2' are prepared here.
  final DataOutputBuffer d = new DataOutputBuffer();
  //构造请求头信息,与连接刚建立时候类似。
  RpcRequestHeaderProto header = ProtoUtil.makeRpcRequestHeader(
  call.rpcKind, OperationProto.RPC_FINAL_PACKET, call.id, call.retry,
  clientId);
  //将请求信息和头信息写到一个输入流的buffer中
  
      header.writeDelimitedTo(d);
  call.rpcRequest.write(d);
  //
  
      synchronized (sendRpcRequestLock) {
  //多线程方式发送请求
  Future<?> senderFuture = sendParamsExecutor.submit(new Runnable() {
  @Override
  public void run() {
  try {
  //out加同步锁,以免多个消息写乱输出流
  synchronized (Connection.this.out) {
  if (shouldCloseConnection.get()) {
  return;
  }
  if (LOG.isDebugEnabled())
  LOG.debug(getName() + " sending #" + call.id);
  //通过Connection的out输出流将请求信息发送到服务端
  byte[] data = d.getData();
  //计算信息总长度
  int totalLength = d.getLength();
  //写出长度信息
  out.writeInt(totalLength); // Total Length
  //写出内容信息
  out.write(data, 0, totalLength);// RpcRequestHeader + RpcRequest
  
                out.flush();
  }
  } catch (IOException e) {
  // exception at this point would leave the connection in an
  // unrecoverable state (eg half a call left on the wire).
  // So, close the connection, killing any outstanding calls
  
              markClosed(e);
  } finally {
  //the buffer is just an in-memory buffer, but it is still polite to
  // close early
  
              IOUtils.closeStream(d);
  }
  }
  });
  try {
  //阻塞等待结果,真正的返回结果是在call 中。
  
          senderFuture.get();
  } catch (ExecutionException e) {
  Throwable cause = e.getCause();
  // cause should only be a RuntimeException as the Runnable above
  // catches IOException
  if (cause instanceof RuntimeException) {
  throw (RuntimeException) cause;
  } else {
  throw new RuntimeException("unexpected checked exception", cause);
  }
  }
  }
  }
  

  Connection.run
  Connection是thread的子类,每个Connection都会有一个自己的线程,这样能够加快请求的处理速度。在setupIOStream方法中最后的地方调用的Connection开启线程的方法,start,这样Connection就能够等待返回的结果。
  

public void run() {if (LOG.isDebugEnabled())  LOG.debug(getName()
+ ": starting, having connections "  + connections.size());
  

  try {
  //等待是否有可用的call,直到Connection可关闭时,结束循环
  while (waitForWork()) {//wait here for work - read or close connection
  //接受返回结果
  
          receiveRpcResponse();
  }
  } catch (Throwable t) {
  // This truly is unexpected, since we catch IOException in receiveResponse
  // -- this is only to be really sure that we don't leave a client hanging
  // forever.
  LOG.warn("Unexpected error reading responses on connection " + this, t);
  markClosed(new IOException("Error reading responses", t));
  }
  //while循环判断shouldCloseConnection为true,关闭Connection
  
      close();
  if (LOG.isDebugEnabled())
  LOG.debug(getName() + ": stopped, remaining connections "
  + connections.size());
  
}
  

  此方法中如果有待处理的call并且当前Connection可用,client客户端尚在运行中,则停留在while循环中处理call。直到shouldCloseConnection为true,关闭连接。下面是waitForWork方法
  waitForWork
  

private synchronized boolean waitForWork() {  

//在连接可用,尚未有可处理的call时,挂起当前线程直到达到最大空闲时间。  if (calls.isEmpty() && !shouldCloseConnection.get()  && running.get())  {
  long timeout = maxIdleTime-
  (Time.now()-lastActivity.get());
  if (timeout>0) {
  try {
  wait(timeout);
  } catch (InterruptedException e) {}
  }
  }
  //在有处理的call且连接可用,client尚在运行,返回true
  if (!calls.isEmpty() && !shouldCloseConnection.get() && running.get()) {
  return true;
  //其他状况则返回false,并标记shouldCloseConnection为true
  } else if (shouldCloseConnection.get()) {
  return false;

  } else if (calls.isEmpty()) { //>  markClosed(null);
  return false;
  } else { // get stopped but there are still pending requests
  markClosed((IOException)new IOException().initCause(
  new InterruptedException()));
  return false;
  }
  
}
  

  waitForWork方法主要作用就是判断当前在所有情况都正常时,有没有可处理的call,有返回true,没有等待到最大空闲时间(这段时间内会被addCalls中的notify唤醒,由于有了新的call要处理所有要唤醒),如果这段时间当中扔没有要处理的call则返回false,其他情况均返回false,并标记shouldCloseConnection为true。
  addCall
  

private synchronized boolean addCall(Call call) {//如果当前连接不可用则返回false。  if (shouldCloseConnection.get())
  return false;
  //将call对象放入Connection正在处理的call队列里。
  
      calls.put(call.id, call);
  //唤醒在waitForWork中被wait的连接,如果没有这略过
  
      notify();
  return true;
  
}
  

  Addcall 方法是在上面client解析中getConnection的方法中调用。因为连接会复用,所以方法中会判断连接是否可用。
  receiveRpcResponse
  下面看一下Connection接受返回结果的receiveRpcResponse方法。HadoopIPC连接采用的是变长格式的消息,所以每次发送消息是先发送消息的长度,让后是消息的内容。
  

private void receiveRpcResponse() {if (shouldCloseConnection.get()) {return;  }
  touch();
try {//获取消息长度  int totalLen = in.readInt();
  读取消息内容
  RpcResponseHeaderProto header =
  RpcResponseHeaderProto.parseDelimitedFrom(in);
  //结果校验
  
        checkResponse(header);
  int headerLen = header.getSerializedSize();
  headerLen += CodedOutputStream.computeRawVarint32Size(headerLen);
  //获取对应处理的call
  int callId = header.getCallId();
  if (LOG.isDebugEnabled())
  LOG.debug(getName() + " got value #" + callId);
  //找到对应的call并将结果放到call对象的RpcResponse中
  Call call = calls.get(callId);
  //查看处理结果的状态,是否为success
  RpcStatusProto status = header.getStatus();
  if (status == RpcStatusProto.SUCCESS) {
  //状态success将返回值放入call的rpcresponse中
  Writable value = ReflectionUtils.newInstance(valueClass, conf);
  value.readFields(in);                 // read value
  //此请求已处理完成,从calls中移除call
  
          calls.remove(callId);
  call.setRpcResponse(value);
  // verify that length was correct
  // only for ProtobufEngine where len can be verified easily
  
//如果是ProtoBuffEngine则用protocol方式将结果包裹一次,用于protocol的方式处理
  if (call.getRpcResponse() instanceof ProtobufRpcEngine.RpcWrapper) {
  ProtobufRpcEngine.RpcWrapper resWrapper =
  (ProtobufRpcEngine.RpcWrapper) call.getRpcResponse();
  if (totalLen != headerLen + resWrapper.getLength()) {
  throw new RpcClientException(
  "RPC response length mismatch on rpc success");
  }
  }
  } else { // Rpc 返回错误
  // Verify that length was correct
  if (totalLen != headerLen) {
  throw new RpcClientException(
  "RPC response length mismatch on rpc error");
  }
  //获取错误信息
  final String exceptionClassName = header.hasExceptionClassName() ?
  header.getExceptionClassName() :
  "ServerDidNotSetExceptionClassName";
  final String errorMsg = header.hasErrorMsg() ?
  header.getErrorMsg() : "ServerDidNotSetErrorMsg" ;
  final RpcErrorCodeProto erCode =
  (header.hasErrorDetail() ? header.getErrorDetail() : null);
  if (erCode == null) {
  LOG.warn("Detailed error code not set by server on rpc error");
  }
  RemoteException re =
  ( (erCode == null) ?
  new RemoteException(exceptionClassName, errorMsg) :
  new RemoteException(exceptionClassName, errorMsg, erCode));
  if (status == RpcStatusProto.ERROR) {
  //error时,将错误信息填充到call中,并将call从calls中移除
  
            calls.remove(callId);
  call.setException(re);
  } else if (status == RpcStatusProto.FATAL) {
  //如果是致命错误则关闭连接,可能是连接异常引起的错误
  // Close the connection
  
            markClosed(re);
  }
  }
  } catch (IOException e) {
  //如果发生IO错误则关闭连接。
  
        markClosed(e);
  }
  
}
  

  Call
  下面看一下client中最后一个内部类call,大概的类图如下
DSC0006.png

  Id call的唯一id 来自于client的callId
  Retry 重试次数,来自于client的retryCount
  rpcRequest 请求内容序列化后的
  rpcResponese 返回结果序列化后的
  error 错误信息
  rpcKind rpc引擎
  done 此请求是否完成
  setRpcResponse
  下面看一下Connection中receiveRpcResponse方法里所调用的setRPCResponse方法。看看结果是如何设置并返回到client中的call方法里的(前面有记载)。
  

//其实方法很简单只是将receiveRpcResponse中序列化好的结果放到了call的RPCResponse中。并调用了callComplete。  
public synchronized void setRpcResponse(Writable rpcResponse) {
  this.rpcResponse = rpcResponse;
  callComplete();
  
}
  

  callComplete
  那么看看callComplete中又做了什么。
  

protected synchronized void callComplete() {//标记此次请求已完成  this.done = true;
  notify(); // notify caller
  
}
  

  还记得在client的call方法中,有一段判断call的done字段是否为true么,如下
  如果当前正在处理的call没有做完,就wait等待,直到完成notify唤醒,或者是线程被中断。
  

while (!call.done) {try {  call.wait();
// wait for the result  } catch (InterruptedException ie) {
  // save the fact that we were interrupted
  interrupted = true;
  }
  
}   
  

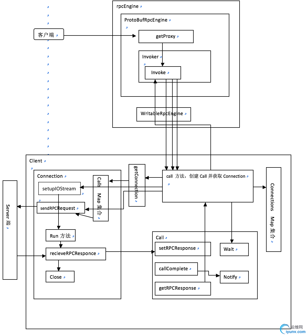
  Client图解
  以上所有就是client端的全部内容。下面一个整体的client端的一个图解。
DSC0007.png

运维网声明 1、欢迎大家加入本站运维交流群:群②:261659950 群⑤:202807635 群⑦870801961 群⑧679858003
2、本站所有主题由该帖子作者发表,该帖子作者与运维网享有帖子相关版权
3、所有作品的著作权均归原作者享有,请您和我们一样尊重他人的著作权等合法权益。如果您对作品感到满意,请购买正版
4、禁止制作、复制、发布和传播具有反动、淫秽、色情、暴力、凶杀等内容的信息,一经发现立即删除。若您因此触犯法律,一切后果自负,我们对此不承担任何责任
5、所有资源均系网友上传或者通过网络收集,我们仅提供一个展示、介绍、观摩学习的平台,我们不对其内容的准确性、可靠性、正当性、安全性、合法性等负责,亦不承担任何法律责任
6、所有作品仅供您个人学习、研究或欣赏,不得用于商业或者其他用途,否则,一切后果均由您自己承担,我们对此不承担任何法律责任
7、如涉及侵犯版权等问题,请您及时通知我们,我们将立即采取措施予以解决
8、联系人Email:admin@iyunv.com 网址:www.yunweiku.com

所有资源均系网友上传或者通过网络收集,我们仅提供一个展示、介绍、观摩学习的平台,我们不对其承担任何法律责任,如涉及侵犯版权等问题,请您及时通知我们,我们将立即处理,联系人Email:kefu@iyunv.com,QQ:1061981298 本贴地址:https://www.iyunv.com/thread-425064-1-1.html 上篇帖子: 搭建分布式Hadoop的填坑纪录 下篇帖子: HADOOP docker(三):HDFS高可用实验
您需要登录后才可以回帖 登录 | 立即注册

本版积分规则

扫码加入运维网微信交流群X

扫码加入运维网微信交流群

扫描二维码加入运维网微信交流群,最新一手资源尽在官方微信交流群!快快加入我们吧...

扫描微信二维码查看详情

客服E-mail:kefu@iyunv.com 客服QQ:1061981298


QQ群⑦:运维网交流群⑦ QQ群⑧:运维网交流群⑧ k8s群:运维网kubernetes交流群


提醒:禁止发布任何违反国家法律、法规的言论与图片等内容;本站内容均来自个人观点与网络等信息,非本站认同之观点.


本站大部分资源是网友从网上搜集分享而来,其版权均归原作者及其网站所有,我们尊重他人的合法权益,如有内容侵犯您的合法权益,请及时与我们联系进行核实删除!



合作伙伴: 青云cloud

快速回复 返回顶部 返回列表