设为首页 收藏本站
查看: 1460|回复: 0

[经验分享] kubernetes应用部署原理

[复制链接]

尚未签到

发表于 2018-1-4 15:40:06 | 显示全部楼层 |阅读模式
  Kubernetes应用部署模型解析(原理篇)
十多年来Google一直在生产环境中使用容器运行业务,负责管理其容器集群的系统就是Kubernetes的前身Borg。其实现在很多工作在Kubernetes项目上的Google开发者先前就在Borg这个项目上工作。多数Kubernetes的应用部署模型的思想都起源于Borg,了解这些模型是掌握Kubernetes的关键。Kubernetes的API版本目前是v1,本文以代码0.18.2版为基础来介绍它的应用部署模型,最后我们用一个简单的用例来说明部署过程。在部署结束后,阐述了它是如何用Iptables规则来实现各种类型Service的。  Kubernetes架构
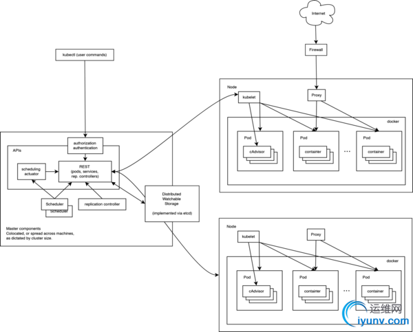
Kubernetes集群包括Kubernetes代理(agents )Kubernetes服务(master node)两种角色,代理角色的组件包括Kube-proxy Kubelet,它们同时部署在一个节点上,这个节点也就是代理节点。服务角色的组件包括kube-apiserverkube-schedulerkube-controller-manager,它们可以任意布属,它们可以部署在同一个节点上,也可以部署在不同的节点上(目前版本好像不行)。Kubernetes集群依赖的第三方组件目前有etcddocker两个。前者提供状态存储,二者用来管理容器。集群还可以使用分布式存储给容器提供存储空间。下图显示了目前系统的组成部分: DSC0000.jpg   Kubernetes代理节点Kubelet和Kube-proxy运行在代理节点上。他们监听服务节点的信息来启动容器和实现Kubernetes网络和其它业务模型,比如Service、Pod等。当然每个代理节点都运行Docker。Docker负责下载容器镜像和运行容器。
  Kubelet
Kubelet组件管理Pods和它们的容器,镜像和卷等信息。  Kube-ProxyKube-proxy是一个简单的网络代理和负载均衡器。它具体实现Service模型,每个Service都会在所有的Kube-proxy节点上体现。根据Serviceselector所覆盖的Pods, Kube-proxy会对这些Pods做负载均衡来服务于Service的访问者。
  Kubernetes服务节点Kubernetes服务组件形成了Kubernetes的控制平面,目前他们运行在单一节点上,但是将来会分开来部署,以支持高可用性。
  etcd所有的持久性状态都保存在etcd中。Etcd同时支持watch,这样组件很容易得到系统状态的变化,从而快速响应和协调工作。
  Kubernetes API Server这个组件提供对API的支持,响应REST操作,验证API模型和更新etcd中的相应对象。
  Scheduler通过访问Kubernetes中/binding API, Scheduler负责Pods在各个节点上的分配。Scheduler是插件式的,Kubernetes将来可以支持用户自定义的scheduler。
  Kubernetes Controller Manager ServerController Manager Server负责所有其它的功能,比如endpoints控制器负责Endpoints对象的创建,更新。node控制器负责节点的发现,管理和监控。将来可能会把这些控制器拆分并且提供插件式的实现。
  Kubernetes模型Kubernetes的伟大之处就在于它的应用部署模型,主要包括Pod、Replication controller、Label和Service。
  PodKubernetes的最小部署单元是Pod而不是容器。作为First>

  • PID 名字空间。但是在docker中不支持
  • 网络名字空间,在同一Pod中的多个容器访问同一个IP和端口空间。
  • IPC名字空间,同一个Pod中的应用能够使用SystemV IPC和POSIX消息队列进行通信。
  • UTS名字空间,同一个Pod中的应用共享一个主机名。
  • Pod中的各个容器应用还可以访问Pod级别定义的共享卷。
从生命周期来说,Pod应该是短暂的而不是长久的应用。 Pods被调度到节点,保持在这个节点上直到被销毁。当节点死亡时,分配到这个节点的Pods将会被删掉。将来可能会实现Pod的迁移特性。在实际使用时,我们一般不直接创建Pods,我们通过replication controller来负责Pods的创建,复制,监控和销毁。一个Pod可以包括多个容器,他们直接往往相互协作完成一个应用功能。  Replication controller复制控制器确保Pod的一定数量的份数(replica)在运行。如果超过这个数量,控制器会杀死一些,如果少了,控制器会启动一些。控制器也会在节点失效、维护的时候来保证这个数量。所以强烈建议即使我们的份数是1,也要使用复制控制器,而不是直接创建Pod。
在生命周期上讲,复制控制器自己不会终止,但是跨度不会比Service强。Service能够横跨多个复制控制器管理的Pods。而且在一个Service的生命周期内,复制控制器能被删除和创建。Service和客户端程序是不知道复制控制器的存在的。复制控制器创建的Pods应该是可以互相替换的和语义上相同的,这个对无状态服务特别合适。Pod是临时性的对象,被创建和销毁,而且不会恢复。复制器动态地创建和销毁Pod。虽然Pod会分配到IP地址,但是这个IP地址都不是持久的。这样就产生了一个疑问:外部如何消费Pod提供的服务呢?  ServiceService定义了一个Pod的逻辑集合和访问这个集合的策略。集合是通过定义Service时提供的Label选择器完成的。举个例子,我们假定有3个Pod的备份来完成一个图像处理的后端。这些后端备份逻辑上是相同的,前端不关心哪个后端在给它提供服务。虽然组成这个后端的实际Pod可能变化,前端客户端不会意识到这个变化,也不会跟踪后端。Service就是用来实现这种分离的抽象。
对于Service,我们还可以定义Endpoint,Endpoint把Service和Pod动态地连接起来。  Service Cluster IP和 kuber proxy每个代理节点都运行了一个kube-proxy进程。这个进程从服务进程那边拿到Service和Endpoint对象的变化。对每一个Service, 它在本地打开一个端口。 到这个端口的任意连接都会代理到后端Pod集合中的一个Pod IP和端口。在创建了服务后,服务Endpoint模型会体现后端Pod的 IP和端口列表,kube-proxy就是从这个endpoint维护的列表中选择服务后端的。另外Service对象的sessionAffinity属性也会帮助kube-proxy来选择哪个具体的后端。缺省情况下,后端Pod的选择是随机的。可以设置service.spec.sessionAffinity成"ClientIP"来指定同一个ClientIP的流量代理到同一个后端。在实现上,kube-proxy会用IPtables规则把访问Service的ClusterIP和端口的流量重定向到这个本地端口。下面的部分会讲什么是service的Cluster IP。
注意:在0.18以前的版本中Cluster IP叫PortalNet IP。  内部使用者的服务发现Kubernetes在一个集群内创建的对象或者在代理集群节点上发出访问的客户端我们称之为内部使用者。要把服务暴露给内部使用者,Kubernetes支持两种方式:环境变量和DNS。
  环境变量当kubelet在某个节点上启动一个Pod时,它会给这个Pod的容器为当前运行的Service设置一系列环境变量,这样Pod就可以访问这些Service了。一般地情况是{SVCNAME}_SERVICE_HOSTh和{SVCNAME}_SERVICE_PORT变量,其中{SVCNAME}是Service名字变成大写,中划线变成下划线。比如Service "Redis-master",它的端口是 TCP  6379,分配到的Cluster IP地址是 10.0.0.11,kubelet可能会产生下面的变量给新创建的Pod容器:
REDIS_MASTER_SERVICE_HOST= 10.0.0.11  REDIS_MASTER_SERVICE_PORT=6379
  REDIS_MASTER_PORT=tcp://10.0.0.11:6379
  REDIS_MASTER_PORT_6379_TCP=tcp://10.0.0.11:6379
  REDIS_MASTER_PORT_6379_TCP_PROTO=tcp
  REDIS_MASTER_PORT_6379_TCP_PORT=6379
  REDIS_MASTER_PORT_6379_TCP_ADDR= 10.0.0.11
注意,只有在某个Service后创建的Pod才会有这个Service的环境变量。  DNS一个可选的Kubernetes附件(强烈建议用户使用)是DNS服务。它跟踪集群中Service对象,为每个Service对象创建DNS记录。这样所有的Pod就可以通过DNS访问服务了。
比如说我们在Kubernetes 名字空间"my-ns"中有个叫my-service的服务,DNS服务会创建一条"my-service.my-ns"的DNS记录。同在这个命名空间的Pod就可以通过"my-service"来得到这个Service分配到的ClusterIP,在其它命名空间的Pod则可以用全限定名"my-service.my-ns"来获得这个Service的地址。  Pod IP and Service Cluster IPPod IP 地址是实际存在于某个网卡(可以是虚拟设备)上的,但Service Cluster IP就不一样了,没有网络设备为这个地址负责。它是由kube-proxy使用Iptables规则重新定向到其本地端口,再均衡到后端Pod的。我们前面说的Service环境变量和DNS都使用Service的ClusterIP和端口。
就拿上面我们提到的图像处理程序为例。当我们的Service被创建时,Kubernetes给它分配一个地址10.0.0.1。这个地址从我们启动API的service-cluster-ip-range参数(旧版本为portal_net参数)指定的地址池中分配,比如--service-cluster-ip-range=10.0.0.0/16。假设这个Service的端口是1234。集群内的所有kube-proxy都会注意到这个Service。当proxy发现一个新的service后,它会在本地节点打开一个任意端口,建相应的iptables规则,重定向服务的IP和port到这个新建的端口,开始接受到达这个服务的连接。当一个客户端访问这个service时,这些iptable规则就开始起作用,客户端的流量被重定向到kube-proxy为这个service打开的端口上,kube-proxy随机选择一个后端pod来服务客户。这个流程如下图所示: DSC0001.jpg
根据Kubernetes的网络模型,使用Service Cluster IP和Port访问Service的客户端可以坐落在任意代理节点上。外部要访问Service,我们就需要给Service外部访问IP。  外部访问ServiceService对象在Cluster IP range池中分配到的IP只能在内部访问,如果服务作为一个应用程序内部的层次,还是很合适的。如果这个Service作为前端服务,准备为集群外的客户提供业务,我们就需要给这个服务提供公共IP了。
外部访问者是访问集群代理节点的访问者。为这些访问者提供服务,我们可以在定义Service时指定其spec.publicIPs,一般情况下publicIP是代理节点的物理IP地址。和先前的Cluster IP range上分配到的虚拟的IP一样,kube-proxy同样会为这些publicIP提供Iptables 重定向规则,把流量转发到后端的Pod上。有了publicIP,我们就可以使用load balancer等常用的互联网技术来组织外部对服务的访问了。spec.publicIPs在新的版本中标记为过时了,代替它的是spec.type=NodePort,这个类型的service,系统会给它在集群的各个代理节点上分配一个节点级别的端口,能访问到代理节点的客户端都能访问这个端口,从而访问到服务。  Label和Label selectorLabel标签在Kubernetes模型中占着非常重要的作用。Label表现为key/value对,附加到Kubernetes管理的对象上,典型的就是Pods。它们定义了这些对象的识别属性,用来组织和选择这些对象。Label可以在对象创建时附加在对象上,也可以对象存在时通过API管理对象的Label。
在定义了对象的Label后,其它模型可以用Label 选择器(selector)来定义其作用的对象。Label选择器有两种,分别是Equality-basedSet-based。比如如下Equality-based选择器样例:  environment = productiontier != frontendenvironment = production,tier != frontend
对于上面的选择器,第一条匹配Label具有environment key且等于production的对象,第二条匹配具有tier key,但是值不等于frontend的对象。由于kubernetes使用AND逻辑,第三条匹配production但不是frontend的对象。Set-based选择器样例:  environment in (production, qa)tier notin (frontend, backend)partition
第一条选择具有environment key,而且值是production或者qalabel附加的对象。第二条选择具有tier key,但是其值不是frontendbackend。第三条选则具有partition key的对象,不对value进行校验。replication controller复制控制器和Service都用labellabel selctor来动态地配备作用对象。复制控制器在定义的时候就指定了其要创建PodLabel和自己要匹配这个PodselectorAPI服务器应该校验这个定义。我们可以动态地修改replication controller创建的PodLabel用于调式,数据恢复等。一旦某个Pod由于Label改变replication controller移出来后,replication controller会马上启动一个新的Pod来确保复制池子中的份数。对于ServiceLabel selector可以用来选择一个Service的后端Pods。  一个简单的应用
讲了这么多的原理和概念,本章我们就部署一个简单应用来感受一下Kubernetes的部署模型。  部署Kubernetes集群
在 kubernetes github站点上有数十种针对各种环境的部署文档,本文选择基于ubuntu的集群部署方案。在没有使用本地docker镜像的情况下,在部署过程中需要确保能够访问站点gcr.io。基于 Ubuntu的集群部署方案文档写得比较详细,按照它的步骤几乎不会出错。在进行真正的部署之前,一定要确保:

  • 所有的节点安装了docker version 1.2+ 和 bridge-utils
  • 如果没有本地的docker registry, 要确保节点能访问互联网gcr.io
  • 确保管理节点能够ssh 访问所有节点。比如ssh gongysh@192.168.0.201 ls
这里我们集群将采用下图显示的结构。我们将在管理节点上运行集群管理命令。我们将有一个服务和代理混合的节点,还有两个纯的代理节点。 DSC0002.jpg 首先我们要下载kubernetes的代码到管理节点上:  $ git clone https://github.com/GoogleCloudPlatform/kubernetes.git
然后进行本地构建:  cd kubernetes./build/run.sh hack/build-do.sh
修改config-default.sh定义集群,本文使用的几个关键配置如下:  gongysh@fedora20:~/git/kubernetes/cluster/ubuntu$cat config-default.sh#!/bin/bash# Define all your cluster nodes, MASTERnode comes first"# And separated with blank space like <user_1@ip_1> <user_2@ip_2> <user_3@ip_3>export nodes="gongysh@192.168.0.201 gongysh@192.168.0.202 gongysh@192.168.0.203"#Define all your nodes role: a(master) or i(minion) or ai(both master and minion), must be the order sameexport roles=("ai" "i" "i")# Define minion numbersexport NUM_MINIONS=${NUM_MINIONS:-3}# define the IP range used for service portal.# according to rfc 1918 ref: https://tools.ietf.org/html/rfc1918choose a private ip range here.export SERVICE_CLUSTER_IP_RANGE=192.168.3.0/24# define the IP range used for flannel overlay network, should not conflict with above SERVICE_CLUSTER_IP_RANGE rangeexport FLANNEL_NET=172.16.0.0/16....
最后运行集群构建命令:  $ cd cluster$ KUBERNETES_PROVIDER=ubuntu ./kube-up.sh
当你看到:  Kubernetes cluster is running.  The master is running at:   http://192.168.0.201... calling validate-cluster Found 3 nodes.      1        NAME            LABELS    STATUS      2        192.168.0.201   <none>    Ready      3        192.168.0.202   <none>    Ready      4        192.168.0.203   <none>    Ready Validate output: Cluster validation succeeded Done, listing cluster services: Kubernetes master is running at http://192.168.0.201:8080
表明集群构建成功。部署nginx应用我们以下面的图来安装一个简单的静态内容的nginx应用: DSC0003.jpg 首先,我们用复制器启动一个2个备份的nginx Pod。然后在前面挂Service,一个service只能被集群内部访问,一个能被集群外的节点访问。下面所有的命令都是在管理节点上运行的。  部署nginx pod 和复制器
如下表所示:  $ cat nginx-rc.yaml apiVersion: v1 kind: ReplicationController metadata:   name: nginx-controller spec:   replicas: 2   selector:     name: nginx   template:     metadata:       labels:         name: nginx     spec:       containers:         - name: nginx           image:nginx           ports:             - containerPort: 80
我们定义了一个nginx pod复制器,复制份数为2,我们使用nginx docker镜像。执行下面的操作创建nginx pod复制器:  $  kubectl -s http://192.168.0.201:8080 create -f nginx-rc.yaml
由于kubernetes要去gcr.io下载gcr.io/google_containers/pause镜像,然后下载nginx镜像,所以所创建的Pod需要等待一些时间才能处于running状态。  $  kubectl -s http://192.168.0.201:8080get podsNAME                     READY     REASON    RESTARTS   AGEnginx-controller-6zr34   1/1       Running   0          48mnginx-controller-njlgt   1/1       Running   0          48m
我们可以使用describe 命令查看pod所分到的节点:  $  $ kubectl -s http://192.168.0.201:8080describe pod nginx-controller-6zr34 2>/dev/null | grep Node:Node:                               192.168.0.203/192.168.0.203$ kubectl -s http://192.168.0.201:8080 describe pod nginx-controller-njlgt 2>/dev/null | grep Node:Node:                                192.168.0.201/192.168.0.201
从上表可以看出,这个复制器启动了两个Pod,分别运行在192.168.0.201和203代理节点主机上。  部署节点内部可访问的nginx service
Service的type有ClusterIP和NodePort之分,缺省是ClusterIP,这种类型的Service只能在集群内部访问。下表是本文用的配置文件:  $ cat nginx-service-clusterip.yaml apiVersion: v1 kind: Service metadata:   name: nginx-service-clusterip spec:   ports:     - port: 8001       targetPort: 80       protocol: TCP   selector:     name: nginx
执行下面的命令创建service:  $ kubectl -s http://192.168.0.201:8080 create -f ./nginx-service-clusterip.yaml  services/nginx-service $ kubectl -s http://192.168.0.201:8080get serviceNAME                      LABELS                                   SELECTOR     IP(S)           PORT(S)kubernetes                component=apiserver,provider=kubernetes   <none>       192.168.3.1     443/TCPnginx-service-clusterip   <none>                                    name=nginx   192.168.3.91   8001/TCP
验证service的可访问性:上面的输出告诉我们这个Service的Cluster IP是192.168.3.91,端口是8001。下面我们验证这个PortalNet IP的工作情况:  $ ssh 192.168.0.202 curl -s 192.168.3.91:8001  <!DOCTYPE html> <html> <head> <title>Welcome to nginx!</title> <style>     body {         width: 35em;         margin: 0 auto;         font-family: Tahoma, Verdana, Arial, sans-serif;     } </style> </head> <body> <h1>Welcome to nginx!</h1> <p>If you see this page, the nginx web server issuccessfully installed and working. Further configuration is required.</p>  <p>For online documentation and support please refer to <a href="http://nginx.org/">nginx.org</a>.<br/> Commercial support is available at <a href="http://nginx.com/">nginx.com</a>.</p>  <p><em>Thankyou for using nginx.</em></p> </body> </html>
从前面部署复制器的部分我们知道nginx Pod运行在201和203节点上。上面我们特意从202代理节点上访问我们的服务来体现Service Cluster IP在所有集群代理节点的可到达性。  部署外部可访问的nginx service
下面我们创建NodePort类型的Service,这种类型的Service在集群外部是可以访问。下表是本文用的配置文件:  $ cat nginx-service-nodeport.yaml apiVersion: v1 kind: Service metadata:   name: nginx-service-nodeport spec:   ports:     - port: 8000      targetPort: 80       protocol: TCP   type: NodePort  selector:     name: nginx
执行下面的命令创建service:  $ kubectl -s http://192.168.0.201:8080 create -f ./nginx-service-nodeport.yaml  services/nginx-service-nodeport $ kubectl -s http://192.168.0.201:8080get serviceNAME                      LABELS                                   SELECTOR     IP(S)          PORT(S)kubernetes                component=apiserver,provider=kubernetes   <none>       192.168.3.1    443/TCPnginx-service-clusterip   <none>                                    name=nginx   192.168.3.91   8001/TCPnginx-service-nodeport    <none>                                   name=nginx   192.168.3.84   8000/TCP
使用下面的命令获得这个service的节点级别的端口:  $ kubectl -s http://192.168.0.201:8080describe service nginx-service-nodeport 2>/dev/null | grep NodePortType:                        NodePortNodePort:                <unnamed>        32606/TCP
验证service的可访问性:上面的输出告诉我们这个Service的节点级别端口是32606。下面我们验证这个Service的工作情况:  $ curl 192.168.0.201:32606  <!DOCTYPE html> <html> <head> <title>Welcome to nginx!</title> <style>    body {         width: 35em;         margin: 0 auto;         font-family: Tahoma, Verdana, Arial, sans-serif;     } </style> </head> <body> <h1>Welcome to nginx!</h1> <p>If you see this page, the nginx web server is successfully installed and working. Further configuration is required.</p>  <p>For online documentation and support please refer to <a href="http://nginx.org/">nginx.org</a>.<br/> Commercial support is available at <a href="http://nginx.com/">nginx.com</a>.</p>  <p><em>Thankyou for using nginx.</em></p> </body> </html>
  代理节点上的IP tables规则解析
下面的图是IPTables中流量经过的table和chain。 DSC0004.jpg 可以看出,Kubernetes在nat表中插入了下面四条chain:1.  KUBE-PORTALS-CONTAINER这个chain主要是处理所有service对象的cluster IP和port到kube-proxy本地端口的映射。比如下面规则:  -A KUBE-PORTALS-CONTAINER -d 192.168.3.84/32 -p tcp -m comment --comment"default/nginx-service-nodeport:" -m tcp --dport 8000 -j REDIRECT --to-ports 43981
就是为nginx-service-nodeport服务的Cluster IP准备的。其中192.168.3.84/32是该服务获得的Cluster IP,端口8000是其在定义文件中指定的spec.ports.port。43981则是kube-proxy为这个service分配的本地端口。规则的意思是到192.168.3.84:8000的流量重定向到43981。2.  KUBE-NODEPORT-CONTAINER这条chain上则串连着类型为NodePort的service的NodePort规则。比如下面规则:  -AKUBE-NODEPORT-CONTAINER -p tcp -m comment --comment "default/nginx-service-nodeport:" -m tcp --dport 32606 -j REDIRECT --to-ports 43981
就是为nginx-service-nodeport服务的NodePort 32606准备的。意思是访问本地32606端口的流量重新定向到43981,后者是kube-proxy为这个service分配的本地端口。3.  KUBE-PORTALS-HOST这条chain上也关联着各个service的Cluster IP和Port的规则,比如:  -A KUBE-PORTALS-HOST -d 192.168.3.84/32 -p tcp -m comment --comment "default/nginx-service-nodeport:" -m tcp --dport 8000 -j DNAT --to-destination 192.168.0.201:43981
这条规则是和KUBE-PORTALS-CONTAINER类似的,只不过流量来自于本地进程。4.  KUBE-NODEPORT-HOST这条chain上则关联着类型为NodePort的service的NodePort规则。比如下面规则:  -AKUBE-NODEPORT-HOST -p tcp -m comment --comment "default/nginx-service-nodeport:" -m tcp --dport 30975 -j DNAT --to-destination 192.168.0.201:43981
这条规则是和KUBE-NODEPORT-CONTAINER类似的,只不过流量来自于本地进程。  总结
笔者认为Docker已经不是仅代表容器本身,而是一组以应用部署为中心的技术,产品和最佳实践生态系统。Kubernetes以其出身,文档的成熟度,社区的支持在这个生态系统中表现得比较突出。在部署Kubernetes时,我们首先要理解Kubernetes的组件结构,它们有哪些角色,各个角色的作用是什么和它们之接的通信。在应用部署时,了解Kubernetes的应用模型是非常重要的。笔者认为复制器和Service的概念是Kubernetes模型的核心,复制器和Service共同完成了应用的高可用性要求。最后本文以一个简单的nginx服务来展示了复制器和Service的使用,特别通过对Service的clusterIP和NodePort的分析,使得读者能够了解这个模型中的网络特性。最后就是容器技术的选型,本文使用Docker作为容器,其实Kubernetes也支持CoreOS的rkt容器。kubelet的参数--container_runtime用于选择使用的容器技术。(责编/周建丁)作者简介:龚永生,九州云架构师。多年Linux系统开发,J2EE产品和云计算相关技术研发经验。目前活跃在OpenStack社区的各个项目上,主要技术方向是虚拟网络项目Neutron,是Neutron项目早期的主要贡献者之一。

运维网声明 1、欢迎大家加入本站运维交流群:群②:261659950 群⑤:202807635 群⑦870801961 群⑧679858003
2、本站所有主题由该帖子作者发表,该帖子作者与运维网享有帖子相关版权
3、所有作品的著作权均归原作者享有,请您和我们一样尊重他人的著作权等合法权益。如果您对作品感到满意,请购买正版
4、禁止制作、复制、发布和传播具有反动、淫秽、色情、暴力、凶杀等内容的信息,一经发现立即删除。若您因此触犯法律,一切后果自负,我们对此不承担任何责任
5、所有资源均系网友上传或者通过网络收集,我们仅提供一个展示、介绍、观摩学习的平台,我们不对其内容的准确性、可靠性、正当性、安全性、合法性等负责,亦不承担任何法律责任
6、所有作品仅供您个人学习、研究或欣赏,不得用于商业或者其他用途,否则,一切后果均由您自己承担,我们对此不承担任何法律责任
7、如涉及侵犯版权等问题,请您及时通知我们,我们将立即采取措施予以解决
8、联系人Email:admin@iyunv.com 网址:www.yunweiku.com

所有资源均系网友上传或者通过网络收集,我们仅提供一个展示、介绍、观摩学习的平台,我们不对其承担任何法律责任,如涉及侵犯版权等问题,请您及时通知我们,我们将立即处理,联系人Email:kefu@iyunv.com,QQ:1061981298 本贴地址:https://www.iyunv.com/thread-431557-1-1.html 上篇帖子: Kubernetes相关概念 下篇帖子: kubernetes centos 环境配置
您需要登录后才可以回帖 登录 | 立即注册

本版积分规则

扫码加入运维网微信交流群X

扫码加入运维网微信交流群

扫描二维码加入运维网微信交流群,最新一手资源尽在官方微信交流群!快快加入我们吧...

扫描微信二维码查看详情

客服E-mail:kefu@iyunv.com 客服QQ:1061981298


QQ群⑦:运维网交流群⑦ QQ群⑧:运维网交流群⑧ k8s群:运维网kubernetes交流群


提醒:禁止发布任何违反国家法律、法规的言论与图片等内容;本站内容均来自个人观点与网络等信息,非本站认同之观点.


本站大部分资源是网友从网上搜集分享而来,其版权均归原作者及其网站所有,我们尊重他人的合法权益,如有内容侵犯您的合法权益,请及时与我们联系进行核实删除!



合作伙伴: 青云cloud

快速回复 返回顶部 返回列表