设为首页 收藏本站
查看: 1266|回复: 0

[经验分享] gitlab的搭建和linux客户端的连接

[复制链接]

尚未签到

发表于 2018-1-10 23:21:28 | 显示全部楼层 |阅读模式
  一。安装
  1.新建 /etc/yum.repos.d/gitlab-ce.repo,添加以下内容
[gitlab-ce]name=gitlab-cebaseurl=http://mirrors.tuna.tsinghua.edu.cn/gitlab-ce/yum/el6repo_gpgcheck=0gpgcheck=0enabled=1gpgkey=https://packages.gitlab.com/gpg.key  2.安装步骤:
# 安装依赖包yum install curl openssh-server openssh-clients postfix cronie# 启动 postfix 邮件服务service postfix start# 检查 postfix chkconfig postfix on# 安装 GitLab 社区版yum install gitlab-ce# 初始化 GitLabgitlab-ctl reconfigure3、登录访问
  添加访问的 host,修改/etc/gitlab/gitlab.rb的external_url
external_url 'http://git.test.com'  每次修改/etc/gitlab/gitlab.rb,都要运行以下命令,让配置生效
gitlab-ctl reconfigure  在浏览器打开网址http://git.test.com,登陆。默认管理员:
  用户名: root  
  密码: 5iveL!fe                                  
  二。 linux客户端调用gitlab:
  1. 打开Git Bash命令行工具,执行命令ssh-keygen -t rsa -C Email-Addresss生成一个密钥对。
  2.登录到GitLab,点击右上角你的用户头像,点击Edit Profile settings,点击SSH Keys,点击Add SSH Key,填写Title栏,
  复制用户目录下.ssh/id_rsa.pub文件的内容到Key,点击Add Key。
  3. 点击右上角的New project,填写完成后点击Create project新建一个仓库,点击Activity,点击SSH后复制SSH边上栏里的地址。
  4. 打开Git Bash命令行工具,切换到一个合适的目录,使用命令git clone 刚才复制的URL克隆创建的仓库。
  5.进入目录cd 仓库名,执行命令git config --global user.email your-email,
       git config --global user.name your-name,设置你的个人信息。
  6.执行命令:
       echo "#Description" > README.md,添加一个文件
       git status,查看当前状态,发现有未跟踪文件
       git add .,当前目录所有文件添加到暂存区
       git diff,比较当前工作区和暂存区有何不同
       git status,查看当前状态,发现有文件未提交
       git commit -m "注释",把暂存区内容提交到本地仓库
       git push -u origin master,把本地仓库的提交推送到远程仓库
       git log,查看提交日志
Git本地分支管理

  • 分支的创建、合并、删除  git branch,显示所有分支
      git branch b1,从当前分支创建一个叫b1的分支
      git checkout b1,切换到b1分支
      git checkout -b b1,相当于以上两条命令的组合
      git checkout master,切换到master主分支
      git merge b1,把b1分支的代码合并到master上
      git branch -d b1,删除b1分支,不能在被删除分支上执行
Git Tag标签管理

  • 标签的创建、删除  git tag t1,从当前分支创建一个名为t1的标签
      git tag -d t1,删除名为t1的标签
GitLib权限管理
  GitLib有五种身份权限,分别是:


  • Owner 项目所有者,拥有所有的操作权限
  • Master 项目的管理者,除更改、删除项目元信息外其它操作均可
  • Developer 项目的开发人员,做一些开发工作,对受保护内容无权限
  • Reporter 项目的报告者,只有项目的读权限,可以创建代码片断
  • Guest 项目的游客,只能提交问题和评论内容
  具体参见GitLab权限,为项目添加成员时可指定成员的身份权限。
命名规则


  • 每次提交必须写明注释,如果是修复Bug,请加上Bug号
  • 创建特性分支,名称要以f-开头,加上特性名
  • 创建发布分支,名称要以r-开头,加上预发布版本号
  • 创建Bug修复分支,名称要以b-开头,加上Bug号
  • 创建标签,名称要以t-开头,加上发布版本号
  • 合并分支时必须使用--no-ff参数,以保留合并历史轨迹
分支模型
  整体流程图:
DSC0000.png

主要分支(保护分支)

  • master 主分支,稳定代码,为生产环境做准备的
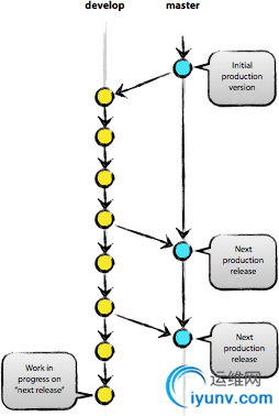
  • develop 开发分支,为开发服务  分支关系类似下图:
    DSC0001.png

辅助分支
特性分支
  从develop分支创建,用于特性开发,完成后要合并回develop分支。
  操作过程:
  git checkout -b newfeature develop,从develop分支创建newfeature特性分支
  git checkout develop,开发完成后,需要合并回develop分支,先切换到develop分支
  git merge --no-ff newfeature,合并回develop分支,必须加--no-ff参数
  git branch -d newfeature,删除特性分支
  git push origin develop,把合并后的develop分支推送到远程仓库
  分支关系类似下图:
DSC0002.png

发布分支
  从develop分支创建,用于预发布版本,允许小bug修复,完成后要合并回develop和master。
  操作过程:
  git checkou -b>,创建一个发布分支
  git checkout master,切换到master分支,准备合并
  git merge --no-ff>,把release-1.2分支合并到master分支
  git tag 1.2,从master分支打一个标签
  git checkou develop,切换到develop分支,准备合并
  git merge --no-ff>,把release-1.2分支合并到develop分支
  git branch -d>,删除这个发布分支
修复分支
  从master分支创建,用于生产环境上的Bug修复,完成后要合并回develop和master。
  操作过程:
  git checkout -b hotfix-1.2.1 master,从master分支创建一个Bug修复分支
  git checkout master,切换到master分支,准备合并
  git merge --no-ff hotfix-1.2.1,合并到master分支
  git tag 1.2.1,为master分支创建一个标签
  git checkout develop,切换到develop分支,准备合并
  git merge --no-ff hotfix-1.2.1,合并到develop分支
  git branch -d hotfix-1.2.1,删除hotfix-1.2.1分支
  分支关系类似下图:
DSC0003.png

Git协同模型
SVN式集中协同模型
  适用于小型项目,参与人员较少的项目,每个开发者均可向仓库推送代码
DSC0004.png

金字塔模型
  适用于大型项目,参与人员较多,并且等级划分严明,代码需要逐级审核的项目
  仅核心开发人员可以向仓库推送代码,开发人员只能从仓库拉取代码,开发人员的代码需先推送给核心开发人员审核通过后,合并之后才能推送,一般情况下是使用GitHub的Pull Request的方式

运维网声明 1、欢迎大家加入本站运维交流群:群②:261659950 群⑤:202807635 群⑦870801961 群⑧679858003
2、本站所有主题由该帖子作者发表,该帖子作者与运维网享有帖子相关版权
3、所有作品的著作权均归原作者享有,请您和我们一样尊重他人的著作权等合法权益。如果您对作品感到满意,请购买正版
4、禁止制作、复制、发布和传播具有反动、淫秽、色情、暴力、凶杀等内容的信息,一经发现立即删除。若您因此触犯法律,一切后果自负,我们对此不承担任何责任
5、所有资源均系网友上传或者通过网络收集,我们仅提供一个展示、介绍、观摩学习的平台,我们不对其内容的准确性、可靠性、正当性、安全性、合法性等负责,亦不承担任何法律责任
6、所有作品仅供您个人学习、研究或欣赏,不得用于商业或者其他用途,否则,一切后果均由您自己承担,我们对此不承担任何法律责任
7、如涉及侵犯版权等问题,请您及时通知我们,我们将立即采取措施予以解决
8、联系人Email:admin@iyunv.com 网址:www.yunweiku.com

所有资源均系网友上传或者通过网络收集,我们仅提供一个展示、介绍、观摩学习的平台,我们不对其承担任何法律责任,如涉及侵犯版权等问题,请您及时通知我们,我们将立即处理,联系人Email:kefu@iyunv.com,QQ:1061981298 本贴地址:https://www.iyunv.com/thread-433717-1-1.html 上篇帖子: 一只野生的程序猿 下篇帖子: ubuntu16部署gitlab
您需要登录后才可以回帖 登录 | 立即注册

本版积分规则

扫码加入运维网微信交流群X

扫码加入运维网微信交流群

扫描二维码加入运维网微信交流群,最新一手资源尽在官方微信交流群!快快加入我们吧...

扫描微信二维码查看详情

客服E-mail:kefu@iyunv.com 客服QQ:1061981298


QQ群⑦:运维网交流群⑦ QQ群⑧:运维网交流群⑧ k8s群:运维网kubernetes交流群


提醒:禁止发布任何违反国家法律、法规的言论与图片等内容;本站内容均来自个人观点与网络等信息,非本站认同之观点.


本站大部分资源是网友从网上搜集分享而来,其版权均归原作者及其网站所有,我们尊重他人的合法权益,如有内容侵犯您的合法权益,请及时与我们联系进行核实删除!



合作伙伴: 青云cloud

快速回复 返回顶部 返回列表