设为首页 收藏本站
查看: 856|回复: 0

[经验分享] Git 工作流程(转)

[复制链接]

尚未签到

发表于 2018-1-12 16:04:00 | 显示全部楼层 |阅读模式
  Git 作为一个源码管理系统,不可避免涉及到多人协作。
  协作必须有一个规范的工作流程,让大家有效地合作,使得项目井井有条地发展下去。"工作流程"在英语里,叫做"workflow"或者"flow",原意是水流,比喻项目像水流那样,顺畅、自然地向前流动,不会发生冲击、对撞、甚至漩涡。
DSC0000.png

  本文介绍三种广泛使用的工作流程:


  • Git flow
  • Github flow
  • Gitlab flow
  如果你对Git还不是很熟悉,可以先阅读下面的文章。


  • 《Git 使用规范流程》
  • 《常用 Git 命令清单》
  • 《Git 远程操作详解》
一、功能驱动
  本文的三种工作流程,有一个共同点:都采用"功能驱动式开发"(Feature-driven development,简称FDD)。
  它指的是,需求是开发的起点,先有需求再有功能分支(feature branch)或者补丁分支(hotfix branch)。完成开发后,该分支就合并到主分支,然后被删除。
二、Git flow
  最早诞生、并得到广泛采用的一种工作流程,就是Git flow 。
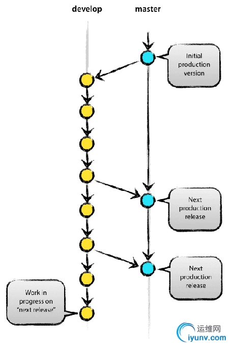
2.1 特点
  它最主要的特点有两个。
DSC0001.png

  首先,项目存在两个长期分支。


  • 主分支master
  • 开发分支develop
  前者用于存放对外发布的版本,任何时候在这个分支拿到的,都是稳定的分布版;后者用于日常开发,存放最新的开发版。
  其次,项目存在三种短期分支。


  • 功能分支(feature branch)
  • 补丁分支(hotfix branch)
  • 预发分支(release branch)
  一旦完成开发,它们就会被合并进develop或master,然后被删除。
  Git flow 的详细介绍,请阅读我翻译的中文版《Git 分支管理策略》。
2.2 评价
  Git flow的优点是清晰可控,缺点是相对复杂,需要同时维护两个长期分支。大多数工具都将master当作默认分支,可是开发是在develop分支进行的,这导致经常要切换分支,非常烦人。
  更大问题在于,这个模式是基于"版本发布"的,目标是一段时间以后产出一个新版本。但是,很多网站项目是"持续发布",代码一有变动,就部署一次。这时,master分支和develop分支的差别不大,没必要维护两个长期分支。
三、Github flow
  Github flow 是Git flow的简化版,专门配合"持续发布"。它是 Github.com 使用的工作流程。
3.1 流程
  它只有一个长期分支,就是master,因此用起来非常简单。
  官方推荐的流程如下。
DSC0002.png

  第一步:根据需求,从master拉出新分支,不区分功能分支或补丁分支。
  第二步:新分支开发完成后,或者需要讨论的时候,就向master发起一个pull request(简称PR)。
  第三步:Pull Request既是一个通知,让别人注意到你的请求,又是一种对话机制,大家一起评审和讨论你的代码。对话过程中,你还可以不断提交代码。
  第四步:你的Pull Request被接受,合并进master,重新部署后,原来你拉出来的那个分支就被删除。(先部署再合并也可。)
3.2 评价
  Github flow 的最大优点就是简单,对于"持续发布"的产品,可以说是最合适的流程。
  问题在于它的假设:master分支的更新与产品的发布是一致的。也就是说,master分支的最新代码,默认就是当前的线上代码。
  可是,有些时候并非如此,代码合并进入master分支,并不代表它就能立刻发布。比如,苹果商店的APP提交审核以后,等一段时间才能上架。这时,如果还有新的代码提交,master分支就会与刚发布的版本不一致。另一个例子是,有些公司有发布窗口,只有指定时间才能发布,这也会导致线上版本落后于master分支。
  上面这种情况,只有master一个主分支就不够用了。通常,你不得不在master分支以外,另外新建一个production分支跟踪线上版本。
四、Gitlab flow
  Gitlab flow 是 Git flow 与 Github flow 的综合。它吸取了两者的优点,既有适应不同开发环境的弹性,又有单一主分支的简单和便利。它是 Gitlab.com 推荐的做法。
4.1 上游优先
  Gitlab flow 的最大原则叫做"上游优先"(upsteam first),即只存在一个主分支master,它是所有其他分支的"上游"。只有上游分支采纳的代码变化,才能应用到其他分支。
  Chromium项目就是一个例子,它明确规定,上游分支依次为:

  • Linus Torvalds的分支
  • 子系统(比如netdev)的分支
  • 设备厂商(比如三星)的分支
4.2 持续发布
  Gitlab flow 分成两种情况,适应不同的开发流程。
DSC0003.png

  对于"持续发布"的项目,它建议在master分支以外,再建立不同的环境分支。比如,"开发环境"的分支是master,"预发环境"的分支是pre-production,"生产环境"的分支是production。
  开发分支是预发分支的"上游",预发分支又是生产分支的"上游"。代码的变化,必须由"上游"向"下游"发展。比如,生产环境出现了bug,这时就要新建一个功能分支,先把它合并到master,确认没有问题,再cherry-pick到pre-production,这一步也没有问题,才进入production。
  只有紧急情况,才允许跳过上游,直接合并到下游分支。
4.3 版本发布
DSC0004.png

  对于"版本发布"的项目,建议的做法是每一个稳定版本,都要从master分支拉出一个分支,比如2-3-stable、2-4-stable等等。
  以后,只有修补bug,才允许将代码合并到这些分支,并且此时要更新小版本号。
五、一些小技巧
5.1 Pull Request
DSC0005.png

  功能分支合并进master分支,必须通过Pull Request(Gitlab里面叫做 Merge Request)。
DSC0006.png

  前面说过,Pull Request本质是一种对话机制,你可以在提交的时候,@相关人员或团队,引起他们的注意。
5.2 Protected branch
  master分支应该受到保护,不是每个人都可以修改这个分支,以及拥有审批 Pull Request 的权力。
  Github 和 Gitlab 都提供"保护分支"(Protected branch)这个功能。
5.3 Issue
  Issue 用于 Bug追踪和需求管理。建议先新建 Issue,再新建对应的功能分支。功能分支总是为了解决一个或多个 Issue。
  功能分支的名称,可以与issue的名字保持一致,并且以issue的编号起首,比如"15-require-a-password-to-change-it"。
DSC0007.png

  开发完成后,在提交说明里面,可以写上"fixes #14"或者"closes #67"。Github规定,只要commit message里面有下面这些动词 + 编号,就会关闭对应的issue。


  • close
  • closes
  • closed
  • fix
  • fixes
  • fixed
  • resolve
  • resolves
  • resolved
  这种方式还可以一次关闭多个issue,或者关闭其他代码库的issue,格式是username/repository#issue_number。
  Pull Request被接受以后,issue关闭,原始分支就应该删除。如果以后该issue重新打开,新分支可以复用原来的名字。
5.4 Merge节点
  Git有两种合并:一种是"直进式合并"(fast forward),不生成单独的合并节点;另一种是"非直进式合并"(none fast-forword),会生成单独节点。
  前者不利于保持commit信息的清晰,也不利于以后的回滚,建议总是采用后者(即使用--no-ff参数)。只要发生合并,就要有一个单独的合并节点。
5.5 Squash 多个commit
  为了便于他人阅读你的提交,也便于cherry-pick或撤销代码变化,在发起Pull Request之前,应该把多个commit合并成一个。(前提是,该分支只有你一个人开发,且没有跟master合并过。)
DSC0008.png

  这可以采用rebase命令附带的squash操作,具体方法请参考我写的《Git 使用规范流程》。
  (完)

运维网声明 1、欢迎大家加入本站运维交流群:群②:261659950 群⑤:202807635 群⑦870801961 群⑧679858003
2、本站所有主题由该帖子作者发表,该帖子作者与运维网享有帖子相关版权
3、所有作品的著作权均归原作者享有,请您和我们一样尊重他人的著作权等合法权益。如果您对作品感到满意,请购买正版
4、禁止制作、复制、发布和传播具有反动、淫秽、色情、暴力、凶杀等内容的信息,一经发现立即删除。若您因此触犯法律,一切后果自负,我们对此不承担任何责任
5、所有资源均系网友上传或者通过网络收集,我们仅提供一个展示、介绍、观摩学习的平台,我们不对其内容的准确性、可靠性、正当性、安全性、合法性等负责,亦不承担任何法律责任
6、所有作品仅供您个人学习、研究或欣赏,不得用于商业或者其他用途,否则,一切后果均由您自己承担,我们对此不承担任何法律责任
7、如涉及侵犯版权等问题,请您及时通知我们,我们将立即采取措施予以解决
8、联系人Email:admin@iyunv.com 网址:www.yunweiku.com

所有资源均系网友上传或者通过网络收集,我们仅提供一个展示、介绍、观摩学习的平台,我们不对其承担任何法律责任,如涉及侵犯版权等问题,请您及时通知我们,我们将立即处理,联系人Email:kefu@iyunv.com,QQ:1061981298 本贴地址:https://www.iyunv.com/thread-434316-1-1.html 上篇帖子: git上传遇到 GitHub could not read Username 的解决办法 下篇帖子: [GIT] Git 工作流程(Git flow, Github flow flow, Git lab flow)
您需要登录后才可以回帖 登录 | 立即注册

本版积分规则

扫码加入运维网微信交流群X

扫码加入运维网微信交流群

扫描二维码加入运维网微信交流群,最新一手资源尽在官方微信交流群!快快加入我们吧...

扫描微信二维码查看详情

客服E-mail:kefu@iyunv.com 客服QQ:1061981298


QQ群⑦:运维网交流群⑦ QQ群⑧:运维网交流群⑧ k8s群:运维网kubernetes交流群


提醒:禁止发布任何违反国家法律、法规的言论与图片等内容;本站内容均来自个人观点与网络等信息,非本站认同之观点.


本站大部分资源是网友从网上搜集分享而来,其版权均归原作者及其网站所有,我们尊重他人的合法权益,如有内容侵犯您的合法权益,请及时与我们联系进行核实删除!



合作伙伴: 青云cloud

快速回复 返回顶部 返回列表