设为首页 收藏本站
查看: 1791|回复: 0

[经验分享] Kubernetes基本概念

[复制链接]

尚未签到

发表于 2018-9-16 07:22:24 | 显示全部楼层 |阅读模式
  Basic knowledge
  第一:docker是一款开源的容器,其实这个技术并不新鲜。早期在linux中就有LXC这样的轻量级的虚拟化系统。Docker其实只是换了一种语言来实现而已。Kubernetes意思是航海的舵手,它是docker的一款具有强大功能的编排+监控+灾备+负载管理系统
  第二:kubernetes是基于google十五年的容器使用经验的总结和最佳实践,是google内部使用的borg系统的开源版本。改善了docker中很多的不足,可以说是与docker互补的一项技术。
  第三:kubernetes和docker一样是用go语言写的,这就说明它们契合度非常高
  第四:go语言也是google开源的,大公司就是拽。
  第五:docker现在是一家公司,以前叫做DotCloud,社区项目叫moby,免费版本叫做
  docker CE,企业版本的叫docker EE。
  更多信息可以戳我
  element
  Replications Controller 复制控制器,它的目的只有一个,那就是保活。Replication Controller确保任何时候Kubernetes集群中有指定数量的pod副本(replicas)在运行
  Pod 可以看作是容器的再次封装,同一个Pod共享一个namespace。其内部通过localhost进行互相通信
  Label 标签是一个很先进的概念,就是通过给容器打上不同的标签进行区分,后期也可以通过标签进行识别,从而进行更多的操作
  Service是定义一系列Pod以及访问这些Pod的策略的一层抽象。Service是通过通过Label找到Pod组。
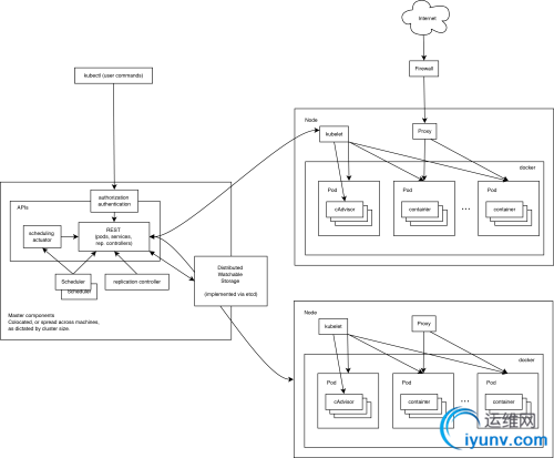
  Node
  节点可以是物理或者虚拟机器,作为Kubernetes worker,通常称为Minion。每个节点都运行如下Kubernetes关键组件:
  Kubelet:是主节点代理。
  Kube-proxy:Service使用其将链接路由到Pod,如上文所述。
  Docker或Rocket:Kubernetes使用的容器技术来创建容器。
  Kubernetes Master
  集群拥有一个Kubernetes Master。Kubernetes Master提供集群的独特视角,并且拥有一系列组件,比如KubernetesAPI Server。API Server提供可以用来和集群交互的REST端点。master节点包括用来创建和复制Pod的Replication Controller。
  Architec
  kubernetes大概分为5个组件
  kube-apiserver:是一个水平设计的控制平台,对外暴露api
  etcd:是一个先进的KV存储,提供后端的存储功能,类似的还有zookeeper
  kube-scheduler:用于根据外部访问来调度
  kube-controller-manager:管理kubelet,运行在管理节点上,用于处理集群日常任务的后台线程
  原文翻译
  1、节点控制:负责节点下线时的通知和应答
  2、复制控制:负责维持在复制控制器中所定义的pods正确数量
  3、端点控制:填充端点对象(加入服务,加入pods)
  4、服务账户和令牌控制:
  kubelet:node的管理插件,用来采集node上的相关信息
  kube-proxy:用于node上的网络访问
  结构如下图:其中的cAdcisor是用于Pod内部的监控。
DSC0000.png



运维网声明 1、欢迎大家加入本站运维交流群:群②:261659950 群⑤:202807635 群⑦870801961 群⑧679858003
2、本站所有主题由该帖子作者发表,该帖子作者与运维网享有帖子相关版权
3、所有作品的著作权均归原作者享有,请您和我们一样尊重他人的著作权等合法权益。如果您对作品感到满意,请购买正版
4、禁止制作、复制、发布和传播具有反动、淫秽、色情、暴力、凶杀等内容的信息,一经发现立即删除。若您因此触犯法律,一切后果自负,我们对此不承担任何责任
5、所有资源均系网友上传或者通过网络收集,我们仅提供一个展示、介绍、观摩学习的平台,我们不对其内容的准确性、可靠性、正当性、安全性、合法性等负责,亦不承担任何法律责任
6、所有作品仅供您个人学习、研究或欣赏,不得用于商业或者其他用途,否则,一切后果均由您自己承担,我们对此不承担任何法律责任
7、如涉及侵犯版权等问题,请您及时通知我们,我们将立即采取措施予以解决
8、联系人Email:admin@iyunv.com 网址:www.yunweiku.com

所有资源均系网友上传或者通过网络收集,我们仅提供一个展示、介绍、观摩学习的平台,我们不对其承担任何法律责任,如涉及侵犯版权等问题,请您及时通知我们,我们将立即处理,联系人Email:kefu@iyunv.com,QQ:1061981298 本贴地址:https://www.iyunv.com/thread-584286-1-1.html 上篇帖子: Kubernetes容器编排的三大支柱 下篇帖子: Kubernetes 使用 Ceph 存储
您需要登录后才可以回帖 登录 | 立即注册

本版积分规则

扫码加入运维网微信交流群X

扫码加入运维网微信交流群

扫描二维码加入运维网微信交流群,最新一手资源尽在官方微信交流群!快快加入我们吧...

扫描微信二维码查看详情

客服E-mail:kefu@iyunv.com 客服QQ:1061981298


QQ群⑦:运维网交流群⑦ QQ群⑧:运维网交流群⑧ k8s群:运维网kubernetes交流群


提醒:禁止发布任何违反国家法律、法规的言论与图片等内容;本站内容均来自个人观点与网络等信息,非本站认同之观点.


本站大部分资源是网友从网上搜集分享而来,其版权均归原作者及其网站所有,我们尊重他人的合法权益,如有内容侵犯您的合法权益,请及时与我们联系进行核实删除!



合作伙伴: 青云cloud

快速回复 返回顶部 返回列表