设为首页 收藏本站
查看: 1311|回复: 0

[经验分享] zookeeper@alibaba学习记录(三)

[复制链接]

尚未签到

发表于 2019-1-8 13:24:01 | 显示全部楼层 |阅读模式
  继续前面的zookeeper学习的专题,这次主要是结合项目中遇到的一些问题,进一步学习了下zookeeper的一些内部机制。
  针对以下几个问题:
  1. zk是否可以保证watcher事件不丢失?
  2. zk的EPHEMERAL节点的自动过期时间?
  3. zk的如何保证节点数据不丢失?
  如果你已经非常清楚这以上的几个问题,看官们可以不用往下看了。
persit机制
  zookeeper中的persit机制主要是通过本地disk进行持久化,在本地disk上会有个memory数据对象保持同步。
  持久化实现:
  ZKDatabase

  •   DataTree (内存树)
  •   FileTxnSnapLog (disk持久化)
  •   committedLog (FileTxnSnapLog的一份内存数据cache,默认存储500条变更记录)
DataTree(内存树)
  zookeeper本身的数据结构就是一个树结构
  数据模型(DataTree):

  •   DataNode (1:n)
  •   data WatchManager (1:1,处理node节点的CRUD的变更事件,发送Watcher事件)
  •   child WatchManager (1:1,  处理node子节点的变更事件,发送Watcher事件)
  •   sessions (ephemerals)
DataNode模型:

  •   parent
  •   data byte[]
  •   acl(安全)
  •   stat(审计信息)
  •   children
  整个实现相对比较简单,就是查找一个树节点后进行响应的操作
FileTxnSnapLog (disk持久化)
  持久化数据分两类:

  •   TxnLog (类似于mysql/oracle的binlog/redolog)
  •   SnapShot (DataTree的数据镜像)
刚开始最容易搞不清楚就是Txnlog和SnapShot的区别,SnapShot主要是定期对DataTree的数据做一个本地备份,TxnLog只是一些历史的版本变更日志(每次由写事件变化,就会写入到该日志中)。  下面看一下,zookeeper在新节点启动后,是否如何保证数据一致:

  •   首先节点启动后,尝试读取本地的SnapShot log数据(zkDb.loadDataBase()),反序列化为DataTree对象,并获取last zxid。
  •   follower启动后会向leader发送自己的last zxid
  •   leader收到zxid后,对比自己当前的ZKDatabase中的last zxid
      如果当前follower的zxid在内存committedLog中,直接将内存中的committedLog提取出来进行发送,否则将当前的DataTree直接发送给follower.(不再是发送变更记录)
  •   数据同步完成后,follower会开始接收request请求
一致性机制
  整个zk集群在处理数据变更过程中,会是先append变更信息到Txnlog中(此时会触发take snap操作),最后在FinalRequestProcessor中更新内存中的DataTree信息。
  触发take snap的条件:
Java代码   DSC0000.jpg

  •   if (logCount > (snapCount / 2 + randRoll)) {
  •   randRoll = r.nextInt(snapCount/2);
  snapCount可以通过jvm参数zookeeper.snapCount指定,默认为100000。 这里zookeeper很巧妙的加两个随机处理,避免zk机器在同一时间点进行take snap处理,影响性能。
session机制
  zookeeper会为每个client分配一个session,类似于web服务器一样。针对session可以有保存一些关联数据,zookeeper里针对session的一些关联数据主要就是EPHEMERAL节点。
  EPHEMERAL的翻译为短命的,技术上理解就是session关闭后,其节点即消失,和session保持相同的生命周期。
  创建EPHEMERAL节点:
Java代码  

  •   zookeeper.create(path, data, ZooDefs.Ids.OPEN_ACL_UNSAFE, CreateMode.EPHEMERAL);
  我们能用EPHEMERAL节点做啥?

  •   分布式集群是否存活监控. (每个节点启动后,注册一个EPHEMERAL节点到zookeeper中,注册一个Watcher获取EPHEMERAL节点的存在情况,消失即可代表集群节点dead)
  •   分布式lock (每个锁竞争者,排队时都在zookeeper中注册一个EPHEMERAL节点,排队过程中有节点dead了,zookeeper可以自动将其剔除队列,避免出现deadlock)
  •   替代web服务器的session,实现一个集中式session, session数据中的setAttribute都创建为EPHEMERAL节点,session关闭后即可自动删除,不会造成java中的"内存泄漏"
不扯远,下面看一下zookeeper中是如何处理session的管理? 因为用上了zookeeper,必然要考虑分布式常见的问题  比如:

  •   zookeeper server挂了,对应的session是否会丢失?
  •   zookeeper client发生了failover后(出现了Connection Loss异常),对应的session是否会丢失?
  解答:

  •   在服务端,zookeeper中session的存储是有进行持久化的, 具体可见perist机制的描述。 一个新节点启动后,会从leader中同步对应的session数据
  •   在客户端,zookeeper在每次出现failover后(出现了Connection Loss异常),会重新带上sessionId,sessionPasswd发起一次链接请求。接收到该请求的server,会返回内存中的session信息
所以,session是有可靠性保证的。session expired机制
  zookeeper中session expired机制和node数据一致性的保证原理类似,对应的follower都是受控于leader。

  •   follower接收到客户端链接请求,就会向leader发送一次createSession的操作请求,leader收到后进行广播通知给所有的follower/observer节点createSession
  •   leader会通过内存版的(SessionTrackerImpl),定期扫描过期的session,发送一次closeSession的请求给所有的客户端
  •   在2发送过程中,如果有follower接收到过期session的请求,会提交给leader进行仲裁,leader会直接返回session expired。
session expired几个参数:

  •   服务端: minSessionTimeout (默认值为:tickTime * 2) , maxSessionTimeout (默认值为 : tickTime * 20) , ticktime的默认值为3000ms。所以session范围为6s ~ 60s
  •   客户端: sessionTimeout, 无默认值,创建实例时必填。
一个误区: 很多人会按照hadoop文档中的建议,创建zookeeper客户端时设置了sessionTimeout为90s,而没有改变server端的配置,默认是不会生效的。  原因: 客户端的zookeeper实例在创建连接时,将sessionTimeout参数发送给了服务端,服务端会根据对应的minSessionTimeout/maxSessionTimeout的设置,强制修改sessionTimeout参数,也就是修改为6s~60s返回的参数。所以服务端不一定会以客户端的sessionTImeout做为session expire管理的时间。
Java代码  

  •   int minSessionTimeout = zk.getMinSessionTimeout();
  •   if (sessionTimeout < minSessionTimeout) {
  •   sessionTimeout = minSessionTimeout;
  •   }
  •   int maxSessionTimeout = zk.getMaxSessionTimeout();
  •   if (sessionTimeout > maxSessionTimeout) {
  •   sessionTimeout = maxSessionTimeout;
  •   }
Watcher机制
  watcher是zookeeper实现分布式lock一个很重要的feature,在写分布式lock时一定要对其有所了解。
  就会冒出如下问题:

  •   什么情况下,会触发什么类型的watcher?
  •   watcher信息出现failover是否会丢失?
  •   watcher信息出现session expired是否会丢失?
针对第一个问题,需要在使用中详细阅读下对应Zookeeper类中方法的javadoc,注意几个点:

  •   exists方法: 设置watcher时,如果对应服务端已经不存在node时,watcher是不会留在服务端,下次不会被触发。针对这种情况需要判断返回的stat == null来进行处理
  •   getChildren方法: 和exist一样,需要处理节点不存在时watcher不会被记录。 还有一个点,当前的父node发生delete变化时,也可以得到触发
  •   getData方法: 和exist一样,需要处理节点不存在时watcher不会被记录
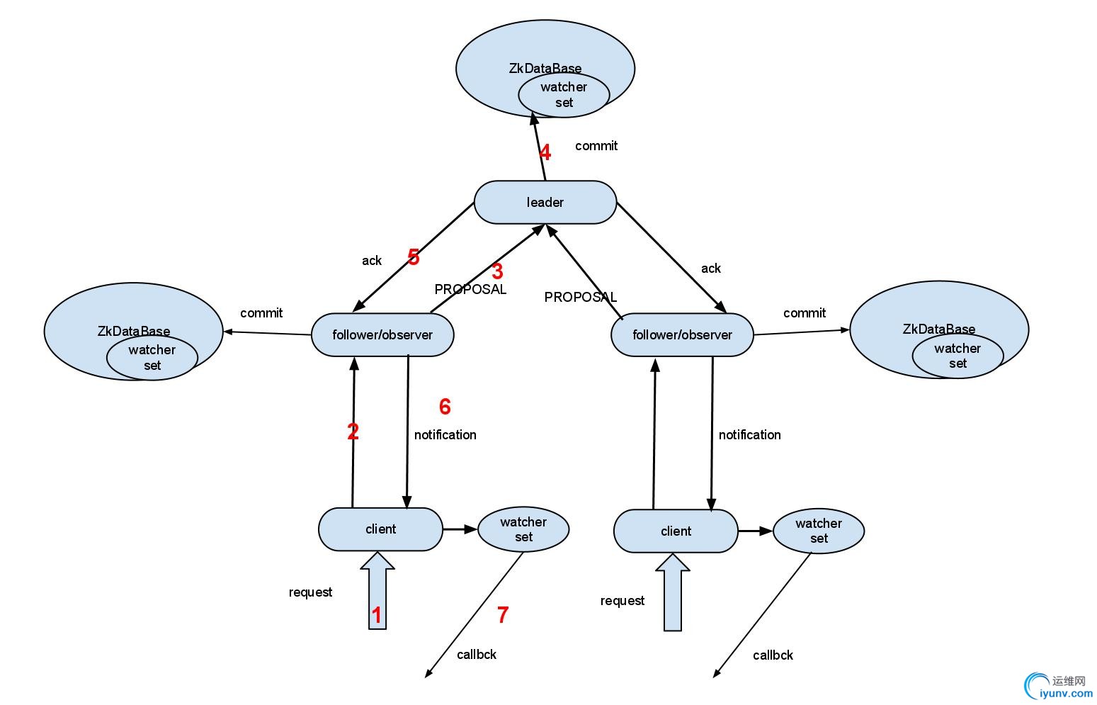
  要了解watcher是否会丢失,必须要清楚zookeeper整套watcher机制的实现:

  •   Watcher是一个本地jvm的callback,在和服务端交互过程中是不会进行传递的。只是会将是否有watcher的boolean变量传递给server端
  •   在服务端,在FinalRequestProcessor处理对应的node操作时,会根据客户端传递的watcher变量,添加到对应的zkDataBase中进行持久化存储,同时将自己NIOServerCnxn做为一个Watcher callback,监听服务端事件变化
  •   leader通过投票通过了某次node变化请求后,通知给对应的follower,follower根据自己内存中的zkDataBase信息,发送notification信息给zookeeper 客户端
  •   zookeeper客户端接收到notification信息后,找到对应变化path的watcher列表,挨个进行触发回调。
整个流程图:

可能存在的问题:  1. client向连接的server提交了watcher事件后,对应的server还未来得及提交给leader就直接出现了jvm crash,这时对应的watcher事件会丢失。(理论上正常关闭zookeeper server,不会存在该问题,需要客户端进行重试处理)
  2. client在发生一次failover时,可以自动对新的server的notification使用watcher set,可以通过设置jvm变量:zookeeper.disableAutoWatchReset进行,默认为false。如果为true,则不进行自动使用的行为)
  3. client出现session expired时,需要重新创建一个zookeeper client实例,此时对应的watcher set也会丢失,需要自己编码做一些额外的处理
zookeeper异常处理
  官方文档:http://wiki.apache. org/hadoop/ZooKeeper/FAQ
  主要处理两个系统异常:

  •   KeeperException.ConnectionLossException (client与其中的一台server socket链接出现异常)
  •   KeeperException.SessionExpiredException (client的session超过sessionTimeout为进行任何操作)
ConnectionLossException可以通过重试进行处理,在ClientCnxn会根据你初始化ZooKeeper时传递的服务列表,自动尝试下一个server节点  SessionExpiredException不能通过重试进行解决,需要应用重新new Zookeeper(),创建一个新的客户端,包括重新初始化对应的watcher,EPHEMERAL节点等。
最后
  思路可能写的有点乱,文中所有的内容均通过阅读源码所得,如有不对的地方,尽情拍砖。


运维网声明 1、欢迎大家加入本站运维交流群:群②:261659950 群⑤:202807635 群⑦870801961 群⑧679858003
2、本站所有主题由该帖子作者发表,该帖子作者与运维网享有帖子相关版权
3、所有作品的著作权均归原作者享有,请您和我们一样尊重他人的著作权等合法权益。如果您对作品感到满意,请购买正版
4、禁止制作、复制、发布和传播具有反动、淫秽、色情、暴力、凶杀等内容的信息,一经发现立即删除。若您因此触犯法律,一切后果自负,我们对此不承担任何责任
5、所有资源均系网友上传或者通过网络收集,我们仅提供一个展示、介绍、观摩学习的平台,我们不对其内容的准确性、可靠性、正当性、安全性、合法性等负责,亦不承担任何法律责任
6、所有作品仅供您个人学习、研究或欣赏,不得用于商业或者其他用途,否则,一切后果均由您自己承担,我们对此不承担任何法律责任
7、如涉及侵犯版权等问题,请您及时通知我们,我们将立即采取措施予以解决
8、联系人Email:admin@iyunv.com 网址:www.yunweiku.com

所有资源均系网友上传或者通过网络收集,我们仅提供一个展示、介绍、观摩学习的平台,我们不对其承担任何法律责任,如涉及侵犯版权等问题,请您及时通知我们,我们将立即处理,联系人Email:kefu@iyunv.com,QQ:1061981298 本贴地址:https://www.iyunv.com/thread-660809-1-1.html 上篇帖子: 分布式助手Zookeeper(五) 下篇帖子: Zookeeper3.4.6集群安装
您需要登录后才可以回帖 登录 | 立即注册

本版积分规则

扫码加入运维网微信交流群X

扫码加入运维网微信交流群

扫描二维码加入运维网微信交流群,最新一手资源尽在官方微信交流群!快快加入我们吧...

扫描微信二维码查看详情

客服E-mail:kefu@iyunv.com 客服QQ:1061981298


QQ群⑦:运维网交流群⑦ QQ群⑧:运维网交流群⑧ k8s群:运维网kubernetes交流群


提醒:禁止发布任何违反国家法律、法规的言论与图片等内容;本站内容均来自个人观点与网络等信息,非本站认同之观点.


本站大部分资源是网友从网上搜集分享而来,其版权均归原作者及其网站所有,我们尊重他人的合法权益,如有内容侵犯您的合法权益,请及时与我们联系进行核实删除!



合作伙伴: 青云cloud

快速回复 返回顶部 返回列表